江苏省2022年音乐类专业艺考省考核酸检测时间+检测地点

2022年江苏省普通高校招生音乐类专业省统考面试于2021年12月13—2021年12月26日进行。考生须提供考前(抽签前)48小时内核酸检测阴性证明,方可参加考试。
为方便考生,现在南京师范大学随园校区增设核酸检测点,考生可凭准考证和身份证自费检测(仅提供电子检测报告)。
检测地点:南京师范大学随园校区3号门(宁海路126号)往南20米院内
检测时间:12月12日至24日上午9:00--11:00,下午13:00—16:00
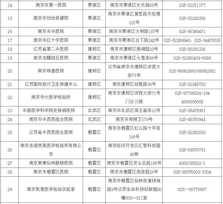
其他南京市核酸检测点如下:






来源:南京市卫生健康委员会
