江苏艺考有哪些地方可以进行核酸检测2022

2021年12月13—2021年12月26日江苏省举行普通高校招生音乐类专业省统考面试,考生须提供考前(抽签前)48小时内核酸检测阴性证明,方可参加考试。
检测地点:南京师范大学随园校区(南京师范大学随园校区3号门(宁海路126号)往南20米院内)
检测时间:2021年12月12日至2021年12月24日上午9:00--11:00,下午13:00—16:00
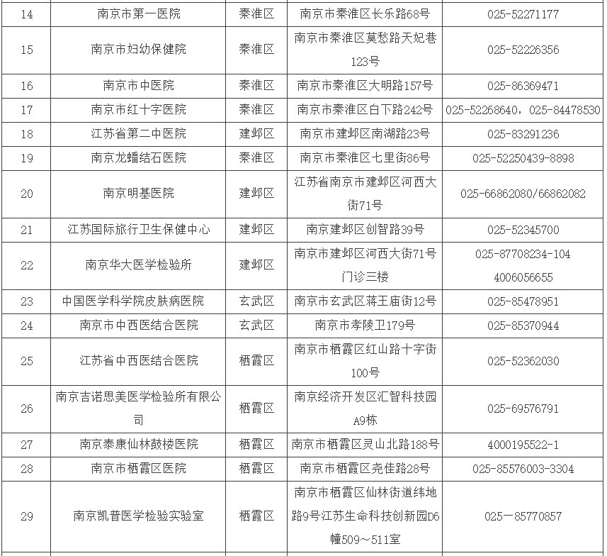
其他南京市核酸检测点如下:
来源:南京市卫生健康委员会

2021年12月13—2021年12月26日江苏省举行普通高校招生音乐类专业省统考面试,考生须提供考前(抽签前)48小时内核酸检测阴性证明,方可参加考试。
检测地点:南京师范大学随园校区(南京师范大学随园校区3号门(宁海路126号)往南20米院内)
检测时间:2021年12月12日至2021年12月24日上午9:00--11:00,下午13:00—16:00
其他南京市核酸检测点如下:
来源:南京市卫生健康委员会