外省学业水平合格性考试成绩转入江苏申请时间+入口+流程2022

2022凡具有江苏省户籍、在外省(自治区、直辖市)就读、已报名参加江苏省2022年普通高考的考生,已取得的外省普通高中学业水平合格性考试成绩,可以申请认定转入江苏。
考生进行网上申请和现场办理的时间:2021年11月15日至2022年2月28日,逾期不予补办。
2022年外省普通高中学业水平合格性考试成绩转入江苏认定工作正在进行中,网上申请的具体办法和操作流程如下:

来源:江苏省教育考试院
1、输入https://gk.jseea.cn 网址并登录考生服务平台。

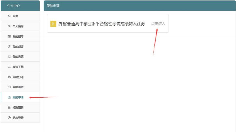
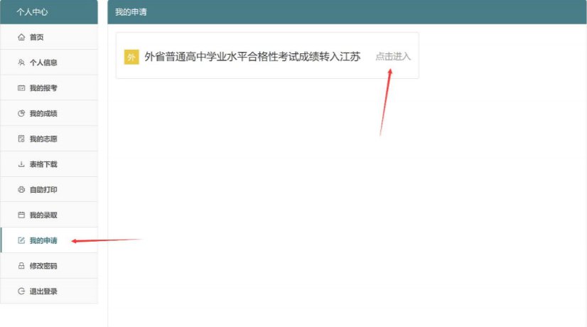
2、在“我的申请”中选择“外省普通高中学业水平合格性考试成绩转入江苏”,并点击“点击进入”。

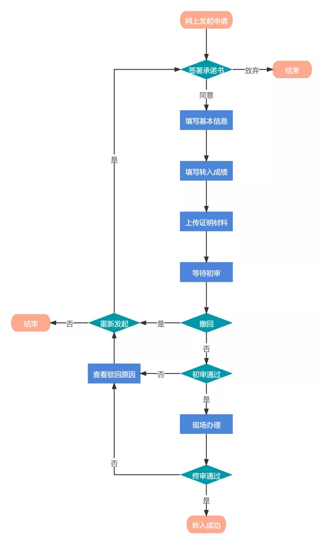
3、点击“发起申请”。

4、进入申请流程,阅读承诺书后点击“同意承诺并申请”开始申请,或者点击“放弃申请”。

5、填写基本信息后点击“下一步”。

6、点击“增加转入科目和成绩”添加科目和成绩,并且点击“上传证明材料”上传成绩证明材料、点击“国徽面”和“人像面”上传身份证正反面后再点击“提交审核”。

7、材料都提交后等待省教育考试院初审。

8、提交申请后可再次从“我的申请”进入“外省普通高中学业水平合格性考试成绩转入江苏”申请页面点击“点击进入”查看“审核结果”进度。

9、审核结果为“已申请未初审”时,可通过点击“撤回”中断申请流程,主要用于修改(添加、删除)科目及成绩、补充(更换)证明材料、或者放弃申请。

10、审核结果为“撤回”时,可点击“重新发起”进入重新发起申请流程。





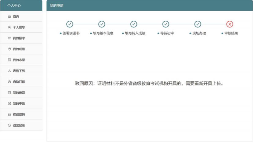
11、审核结果为“驳回”时,说明初审未通过,可点击“查看详情”查看被驳回原因。


12、审核结果为“驳回”时,可点击“重新发起”进入重新发起申请流程。





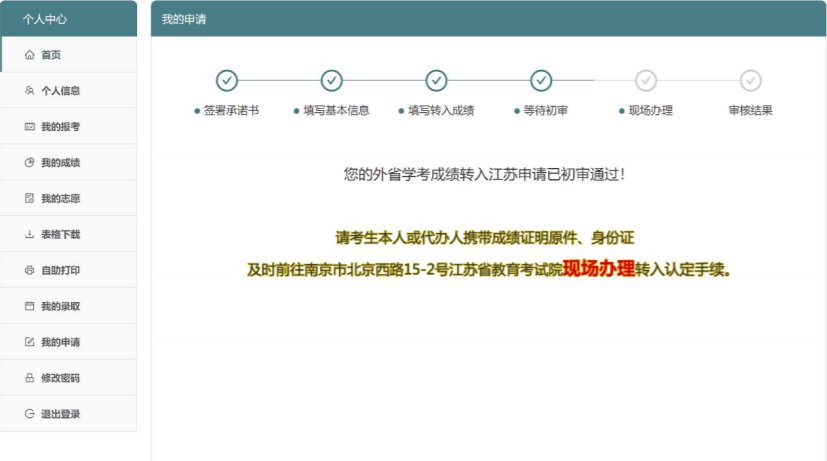
13、审核结果为“初审通过未终审”时,可点击“查看详情”查看如何去现场办理成绩认定工作。


14、现场办理完成后,审核结果为“终审通过”时,可点击“查看详情”查看转入的科目及成绩。


拓展阅读:江苏普通高中学业水平合格性考试如何组织?
语文、数学、外语、思想政治、历史、地理、物理、化学、生物、信息技术10门合格性考试科目的考试时间安排在每年1月。考试成绩不合格的学生可参加相应科目下一次考试。普通高中在校学生的语文、数学、外语科目的合格性考试不合格的,由各设区市组织、学校实施补考。
艺术(音乐、美术)、体育与健康、通用技术科目及理科实验等合格性考试,由各设区市根据《普通高中课程方案》规定进程确定具体考试时间。
普通高中在校学生在高二第一学期末,可首次参加合格性考试,考试科目在思想政治、历史、地理、物理、化学、生物、信息技术7门中选择;普通高中在校学生高三第一学期末,可参加语文、数学、外语及上述7门科目,共10门合格性考试;往届生和社会人员可自主参加合格性考试。
