外省学业水平成绩转入江苏申请流程2022(图文详解)

2022年外省普通高中学业水平合格性考试成绩转入江苏认定工作正在进行中,网上申请的具体办法和操作流程如下:

来源:江苏省教育考试院
1、输入https://gk.jseea.cn 网址并登录考生服务平台。

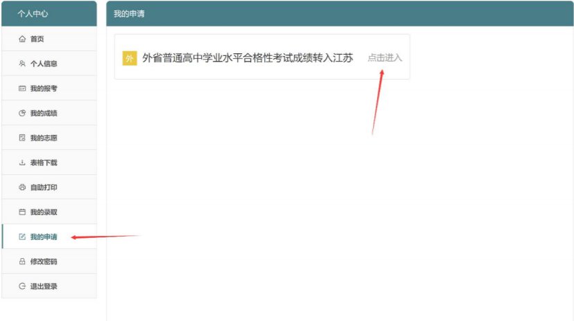
2、在“我的申请”中选择“外省普通高中学业水平合格性考试成绩转入江苏”,并点击“点击进入”。

3、点击“发起申请”。

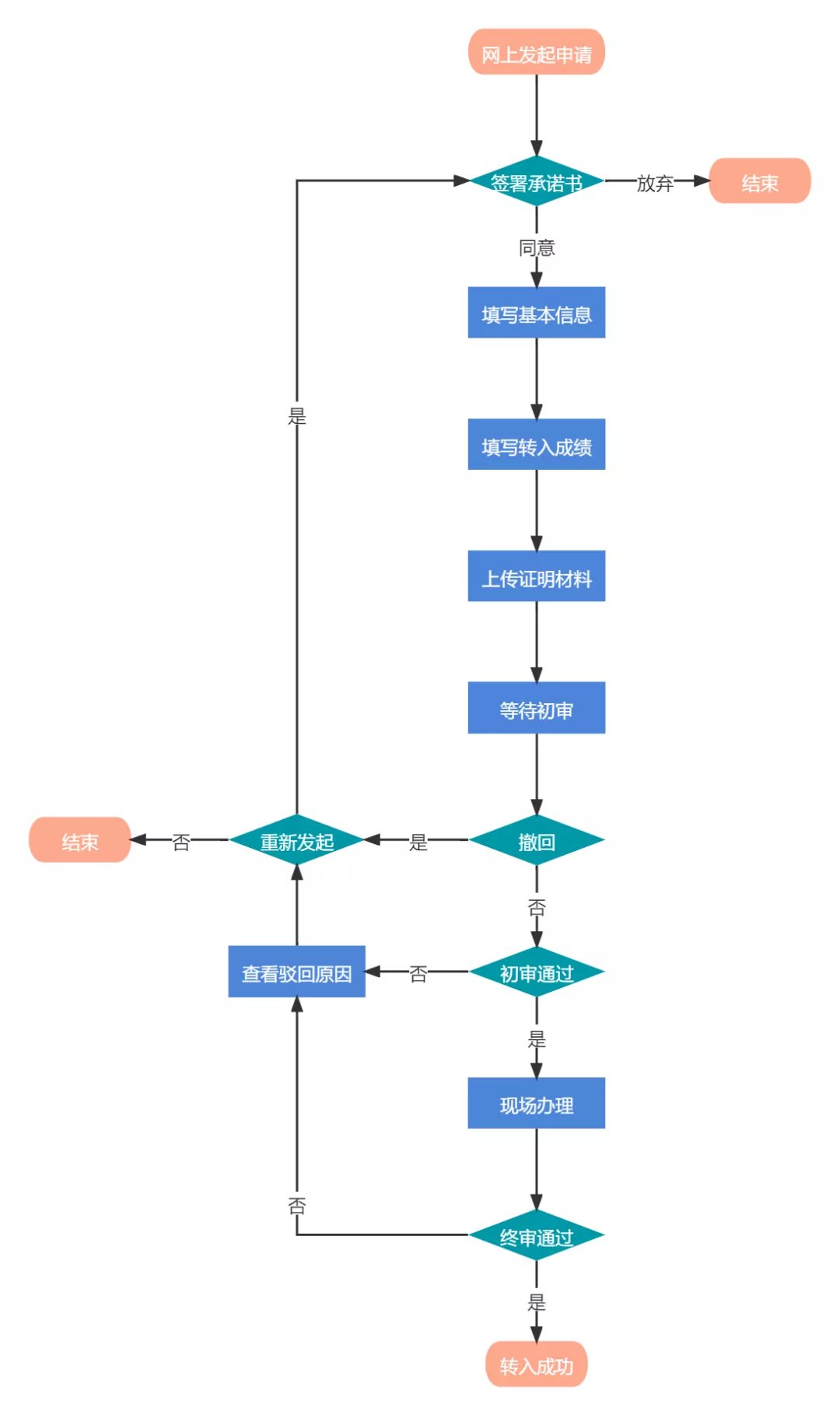
4、进入申请流程,阅读承诺书后点击“同意承诺并申请”开始申请,或者点击“放弃申请”。

5、填写基本信息后点击“下一步”。

6、点击“增加转入科目和成绩”添加科目和成绩,并且点击“上传证明材料”上传成绩证明材料、点击“国徽面”和“人像面”上传身份证正反面后再点击“提交审核”。

7、材料都提交后等待省教育考试院初审。

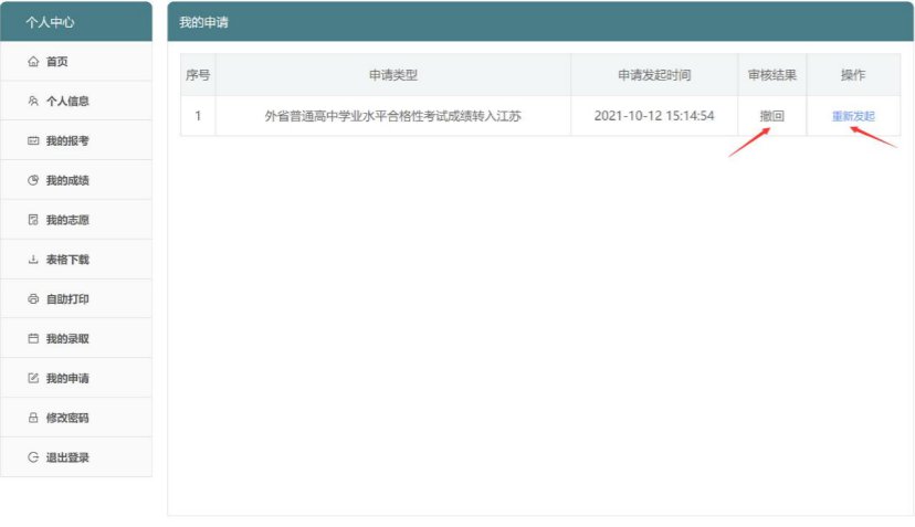
8、提交申请后可再次从“我的申请”进入“外省普通高中学业水平合格性考试成绩转入江苏”申请页面点击“点击进入”查看“审核结果”进度。

9、审核结果为“已申请未初审”时,可通过点击“撤回”中断申请流程,主要用于修改(添加、删除)科目及成绩、补充(更换)证明材料、或者放弃申请。

10、审核结果为“撤回”时,可点击“重新发起”进入重新发起申请流程。





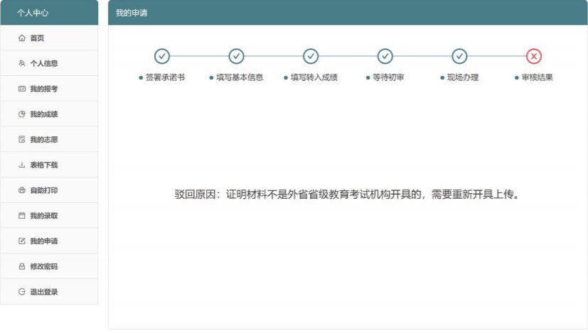
11、审核结果为“驳回”时,说明初审未通过,可点击“查看详情”查看被驳回原因。


12、审核结果为“驳回”时,可点击“重新发起”进入重新发起申请流程。





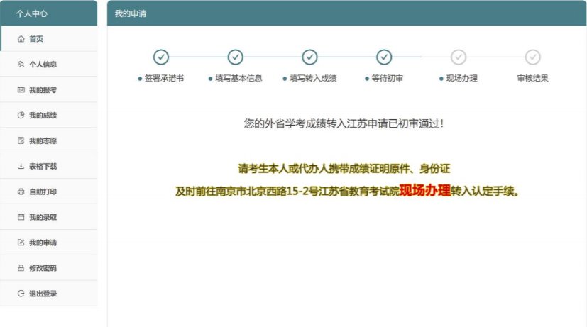
13、审核结果为“初审通过未终审”时,可点击“查看详情”查看如何去现场办理成绩认定工作。


14、现场办理完成后,审核结果为“终审通过”时,可点击“查看详情”查看转入的科目及成绩。


拓展阅读:完善普通高中学业水平考试制度的目的是什么?
(1)促进学生全面发展:引导学生认真学习每一门课程,避免严重偏科,全面提高学生的综合素质;
(2)促进学生个性发展:计入考生高考总分的选择性考试科目,由学生根据自身兴趣、志向、优势和高等学校招生要求以及普通高中办学条件自主选择,体现学生的兴趣特长;
(3)促进高中教育质量提升:通过普通高中学业水平考试制度改革,引导高中落实课程方案,加强课程实施,提高办学质量;
(4)促进高校科学选才:高校可以结合专业人才培养需要,通过合理设置招生录取科目要求,提高选拔人才的针对性和有效性。
