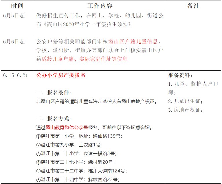
2020湛江霞山区公办小学招生工作时间流程

2020湛江霞山区公办小学招生工作时间流程
①报名时间:
说明:
1.霞山教育微信公众号:xsjy440803.
2.霞山区户口信息提取截止日期为2020年4月30日,家长应在此之前按照户籍理的有关规定理顺适龄儿童的户口关系。
3.霞山区户口的寄挂户、空挂户、集体户适龄儿童,由电脑派位或统筹到有空余学位的学校入读.
4.寄挂户指户口登记地与实际居住地不一致,将户口落户在亲戚朋友的户籍中;空挂户指户口地址为虚拟,人实际不居住。
5.法定监护人:父母是未成年人的监护人,父母死亡或没有监护能力的,依次由兄姐、祖父母、外祖父母、曾祖父母、曾外祖父母、关系密切的亲属或朋友担任监护人。
6.报名登记时不实填报或提交材料弄虚作假的录取结果无效。
7.如时间安排有变动,将另行公布。
②招生工作流程图
