2020湛江霞山民办小学报名时间(2021湛江霞山小学报名时间)

湛江霞山民办小学
报名时间:6月20日-6月27日
一、报名条件:
2020年8月31日年龄满6周岁的适龄儿童。
二、报名方式:
通过霞山教育微信公众号报名,可前往各民办小学咨询。
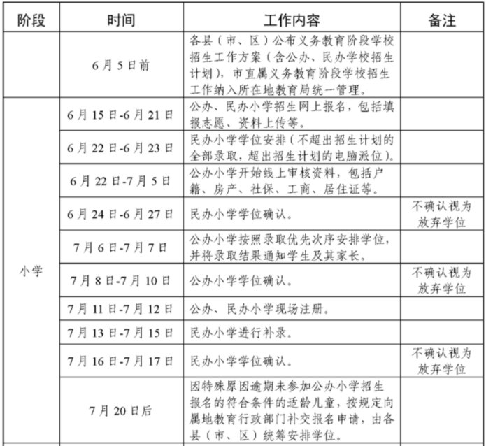
湛江市小学阶段学校招生人学工作日程安排(2020年)
扩展资料:
问:今年的招生入学政策和往年有什么不同的地方?
答:有两个不同的地方:
第一是各县(市、区)不得再核准义务教育阶段学校特长生招生计划;
第二是对报名人数超过招生计划数的民办学校,全部实行电脑随机摇号录取。
