2022-12-02 05:37:46
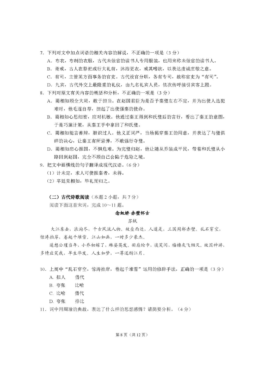
◀语文考试说明▶
重庆高中学业水平考试语文考试说明(2020年重庆高中学业水平考试语文)
重庆高中学业水平考试数学考试说明 重庆高中学业水平考试成绩
重庆2020年6月普通高中学业水平合格性考试考试说明
默不作声的意思 默不作声的意思长方形的体积公式
素昧平生的意思 素昧平生的意思解释
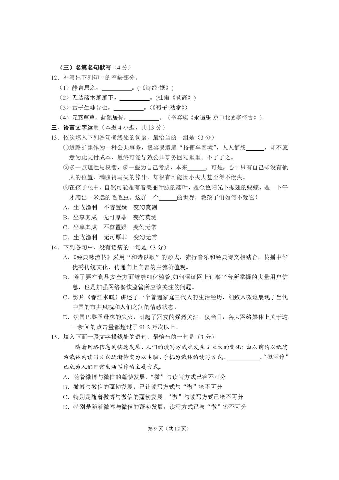
万古长青的意思(鹏程万里万古长青的意思)
重庆高中学业水平考试英语考试说明 重庆市初中学业水平暨高中招生考试英语
重庆高中学业水平考试信息技术考试说明
重庆高中学业水平考试通用技术考试说明
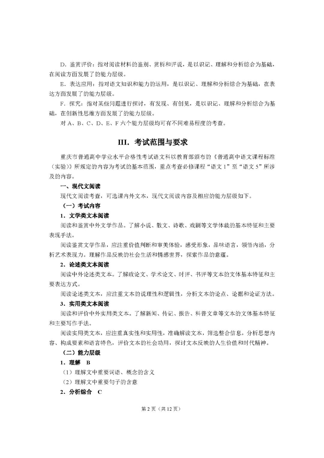
竞选学生会演讲稿(竞选学生会演讲稿200字)