2022-12-02 05:35:43
◀信息技术考试说明▶
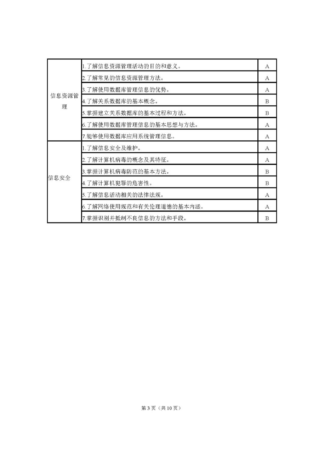
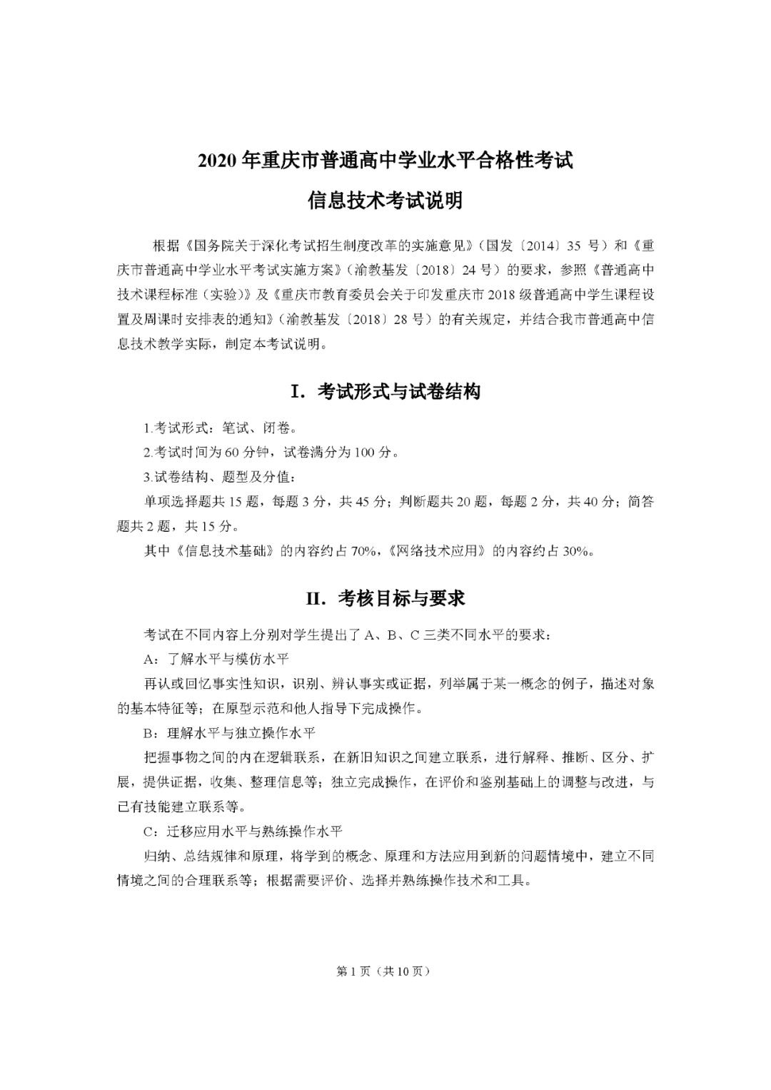
重庆高中学业水平考试信息技术考试说明
重庆高中学业水平考试通用技术考试说明
竞选学生会演讲稿(竞选学生会演讲稿200字)
耸人听闻的意思是什么(耸人听闻的意思是什么意思)
合拢的意思 合拢的意思是什么三年级
人间烟火的意思(不食人间烟火的意思)
2020重庆中小学教师资格证什么时候认定?
2020重庆上半年教师资格证笔试推迟了吗?
重庆高中学业水平考试小语种考试形式及试卷结构
考药师证需要什么条件(护士考药师证需要什么条件)