2022外省小高考成绩转入江苏申请方式和入口

2022年外省普通高中学业水平合格性考试成绩转入江苏认定申请
【申请方式】网上申请和现场办理
【申请入口】https://gk.jseea.cn
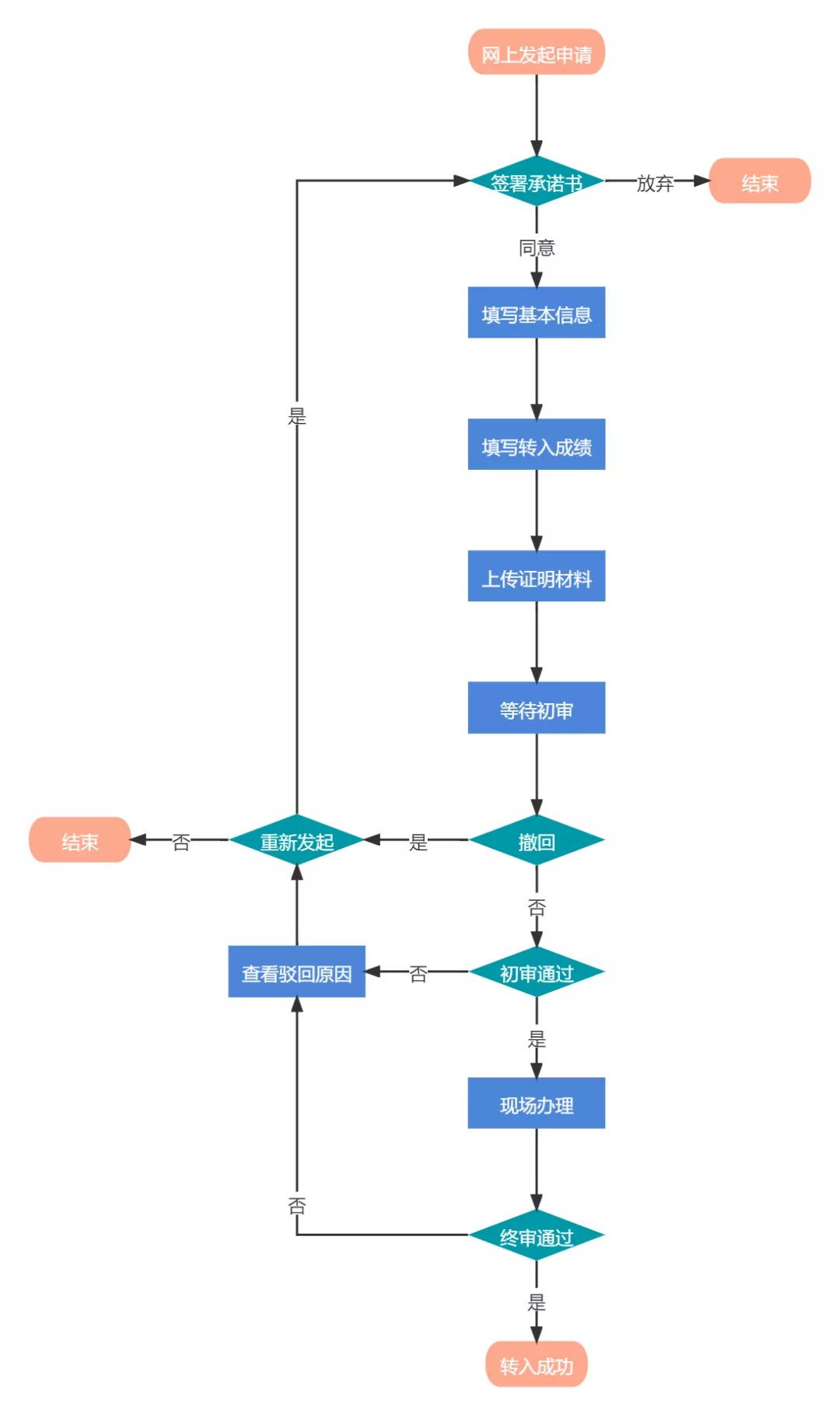
【申请流程】

来源:江苏招生考试
1、输入https://gk.jseea.cn 网址并登录考生服务平台。
2、在“我的申请”中选择“外省普通高中学业水平合格性考试成绩转入江苏”,并点击“点击进入”。
3、点击“发起申请”。
4、进入申请流程,阅读承诺书后点击“同意承诺并申请”开始申请,或者点击“放弃申请”。
5、填写基本信息后点击“下一步”。
6、点击“增加转入科目和成绩”添加科目和成绩,并且点击“上传证明材料”上传成绩证明材料、点击“国徽面”和“人像面”上传身份证正反面后再点击“提交审核”。
7、材料都提交后等待省教育考试院初审。
8、提交申请后可再次从“我的申请”进入“外省普通高中学业水平合格性考试成绩转入江苏”申请页面点击“点击进入”查看“审核结果”进度。
9、审核结果为“已申请未初审”时,可通过点击“撤回”中断申请流程,主要用于修改(添加、删除)科目及成绩、补充(更换)证明材料、或者放弃申请。
10、审核结果为“撤回”时,可点击“重新发起”进入重新发起申请流程。
11、审核结果为“驳回”时,说明初审未通过,可点击“查看详情”查看被驳回原因。
12、审核结果为“驳回”时,可点击“重新发起”进入重新发起申请流程。
13、审核结果为“初审通过未终审”时,可点击“查看详情”查看如何去现场办理成绩认定工作。
14、现场办理完成后,审核结果为“终审通过”时,可点击“查看详情”查看转入的科目及成绩。
