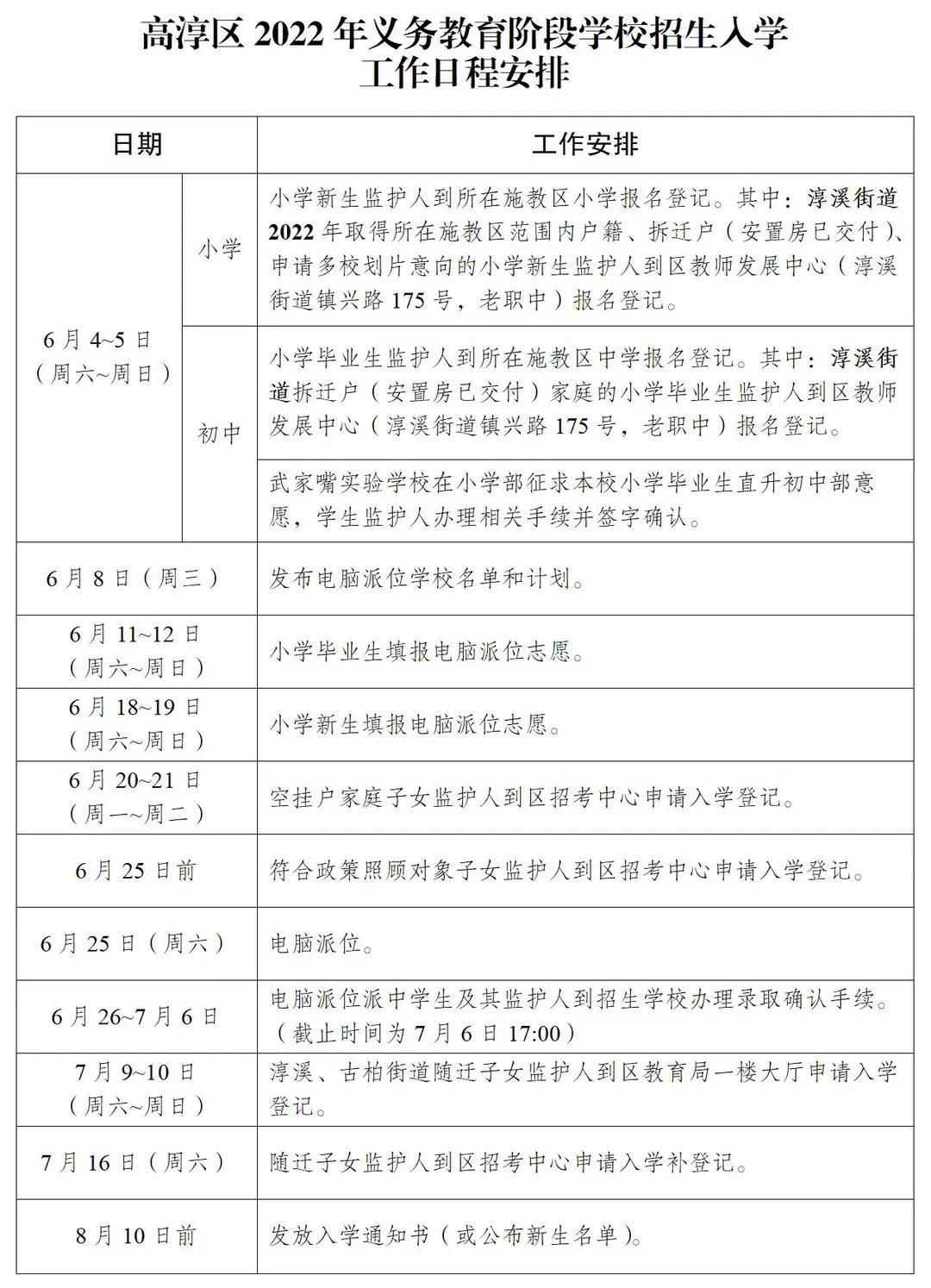
南京高淳区2022年义务教育阶段学校招生入学工作日程安排

高淳区2022年义务教育阶段学校招生入学工作日程安排
【拓展阅读】:2022年高淳区政策照顾对象子女入学
根据教育部、省市义务教育招生入学工作要求,结合高淳区实际,对以下对象的子女义务教育入学给予适当照顾:
1、烈士;
2、因公牺牲的军人,驻边疆国境的县(市)、沙漠区、国家确定的边远地区中的三类地区和军队确定的特、一、二类岛屿部队现役军人;
3、公安英模和因公牺牲、伤残警察;
4、全国劳模、符合条件的高层次人才和优秀归国留学人员;
5、符合条件的国家综合性消防救援队伍人员;
6、对高淳区经济社会发展做出重要贡献的人员。
以上照顾对象人员子女申请义务教育入学办理流程为:
1、申请人持符合政策照顾对象的证明、家庭户口簿、企业法人登记证书、单位证明等材料,到区招考中心领取申请表(照顾对象类型不同,所需提供材料不同,具体咨询区招考中心);
2、持申请表和相关材料到主管单位审核并签章;
3、6月25日前,申请人将申请表和相关材料报送区招考中心;
4、由区政府牵头,区教育局与区相关职能部门审核,审核通过后由区教育局统筹安排入学。
