广西中小学服务性收费和代收费标准 关于公布广西公办学校教育项目收费清单的通知

2023-05-03 11:07:53

广西中小学服务性收费和代收费标准 关于公布广西公办学校教育项目收费清单的通知

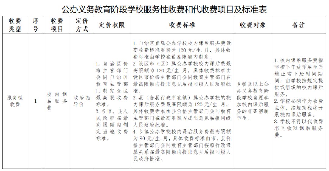
  广西公办义务教育阶段学校服务性收费和代收费项目及标准表

  

  明确收费范围、项目及标准

  中小学服务性收费是指学校(包括义务教育阶段学校、普通高中阶段学校)在完成正常的教学任务外,为在校学生提供由学生或学生家长自愿选择的服务而收取的费用。中小学代收费是指学校为方便学生在校学习和生活,在学生或学生家长自愿的前提下,为提供服务的单位代收代付的费用。

  我区公办中小学服务性收费和代收费项目详见附件。收费标准实行政府指导价管理的,由自治区、市、县(市)按《广西壮族自治区定价目录》规定的价格管理权限制定。

  我区义务教育阶段民办学校、非营利性民办普通高中学校,服务性收费和代收费的项目按本通知规定执行,服务性收费标准由学校严格按照非营利原则制定。

上一篇:

广西2021年下半年中小学教资面试防疫须知

下一篇:

已是最新文章

相关文章
返回顶部小火箭