广西桂林推免生需要提前准备哪些信息

推免生需提前准备的信息
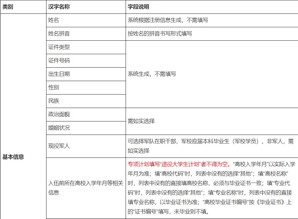
推免生需要提前准备的信息一般包括基本信息、户档信息、学习工作经历、联系方式、报名信息等5类,具体信息如下:
上传照片要求:
本人近期一寸正面免冠彩色头像照片(参照居民身份证照片样式):
1.格式JPG或JEPG,大小20K-500K
2.照片背景为单色(白色、蓝色、红色均可),人像清晰,神态自然,无明显畸变
推免生需要具备的条件:
推免生需要提前确认自己是否具备推免资格。
推免生需要具备的条件见《全国普通高等学校推荐优秀应届本科毕业生免试攻读硕士学位研究生工作管理办法(试行)》规定。
高等学校可按上述要求制订推免生的具体条件,但应符合法律、行政法规、规章和国家政策。
