桂林市体育中考考试方法说明(桂林市中考报名操作说明)

桂林市体育中考考试方法
(一) 50米跑
场地器材:50米直线跑道4-8道,地面平坦,地质不限,跑道线清晰。
考试方法:考生至少2人一组,起跑姿势不限(不准使用起跑器),每人只跑一次。当听到起跑信号后起跑,如有起跑犯规,则该组重跑,之后该组的每次起跑犯规的考生均取消该项目的考试资格。凡被取消考试资格或未完成考试者,该项目成绩记为“0”分。
成绩以秒为单位记录,精确到小数点后1位(0.1秒),小数点后第2位数非“0”时进1。其他按田径规则执行。
(二)1000米跑(男)、800米跑(女)
场地器材:封闭的环形跑道,跑道线清晰,起、终点线标志明显,考试所用的器材应符合田径竞赛规则要求。
考试方法:考生至少2人一组,采用不分道站立式起跑,每人只跑1次。当听到起跑信号后起跑,如有起跑犯规,则该组重跑,之后该组的每次起跑犯规的考生均取消该项目的考试资格。凡被取消考试资格或未完成考试者,该项目成绩记为“0”分。成绩以分和整秒为单位记录,小数点第1位小数非“0”时进1。其他按田径竞赛规则执行。
(三)立定跳远
场地器材:地面平坦,长3米以上,起跳线和各分段成绩线宽度为1米,分值和成绩要按评分标准分别清晰画在各分段成绩线的两端。(如图1、图2)。采用电子仪器测距。

动作规格:两脚自然开立站在起跳线后,不得踩线,原地两脚同时起跳,不得有垫步和连跳动作,双脚同时落地后须往正前方向离开测试仪器,否则为犯规。
考试方法:考生不得穿钉鞋、皮鞋、凉鞋考试。每位考生可以连续试跳三次,丈量起跳线后沿至身体任何部位在落地区内的最近触地点的垂直距离。丈量及登记时均要唱出成绩。三次成绩都记录在考生成绩登记表内,取其中最优成绩为决定成绩,成绩以米为单位,取两位小数。如有三次犯规者,则该项目记“0”分。
(四)掷实心球
场地器材:15米长,4米宽的平坦地面;投掷线清晰,成绩和分值要按评分标准清晰画在各分段成绩线的两端(如图3、图4)。

使用2公斤重的胶质实心球。采用电子仪器测距。动作规格:双脚原地前后或左右开立在投掷线后,身体正对投掷方向, 双手举球至头上方,稍后仰,原地用力把球向前方掷出。掷实心球必须双手将球从头后正面向前掷出;预摆时上体不得往左后、 右后扭转;球出手的同时,轴心脚不可移动,另一脚可以向前近一步;整个动作过程身体任何部位不得触及投掷线或线内地面。否则为犯规。
考试方法:每位考生可以连续试掷三次, 丈量投掷线后沿至球体着地痕迹的最近点之间的垂直距离。丈量及登记时均要唱出成绩。三次成绩都记录在考生成绩登记表内,取最优成绩为决定成绩。成绩以米为单位,取1位小数。如有三次犯规者,该项目记“0”分。
(五)引体向上.
场地器材:高单杠或高横杠。考试所用器材应符合《中华人民共和国国家标准》(6B1981.1-2005)和( GB/T19851.2- -2005) 中关于初中生用单杠的规格要求;根据实际情况,可分别设置高度不同的场地,供考生选择;单杠下的地面材质铺设必须充分考虑考生落地时的安全性,可选用松软的沙子、体操垫等。采用电子仪器计数。
动作规格:双手正握杠,直臂悬垂,屈臂向上引体至下颏超过横杠上沿,为完成一次。若引体前手臂没有伸直,完成动作时下颏未超过横杠上沿,都属于犯规行为。
考试方法:考生从双手握杠开始,到双手离杠为考试结束。考生的成绩按成功完成的引体次数计取。每个考生只有一次考试机会。考试过程中,出现犯规行为,不计取犯规时的次数,但考生可以继续进行考试。
(六)仰卧起坐
场地器材:场地设置在坚实、平整的地面上,考生在仪器设备上完成测试。采用电子仪器计数。
考试方法:考生至少2人一组, 只有一次考试机会。测试时,考生仰卧于垫上,两腿稍分开,接着把两脚放入脚扣,屈膝呈90度角左右,两手指交叉贴于脑后。当听到仪器发 出“开始测试”时,考生开始起坐。起坐时两肘同时触及或超过双膝;仰卧时,两肩胛骨必须触垫;一分钟时间到时,仪器发出终止信号并停止计数。
注意事项:
(1)测试时,考生双脚须放在垫上,不得借用肘部撑垫或臀部起落的力量完成起坐,否则判犯规, 并扣除因犯规所得的次数。
(2)两手交叉贴于脑后,不得松开或放手;如出现脱手,则判犯规,并扣除因犯规所得的次数。
(3)考生起坐时,若出现双肘未触及或未超越两膝;仰卧时,
两肩胛骨未触垫等,均判犯规,并扣除因犯规所得的次数。
(4)考试过程中,出现犯规行为,不计取犯规时的次数,但考生可以继续进行考试。
(七)跳绳
场地器材:考试场地坚实、平坦。考试区域为3米x3米,考试区域的界线宽为5厘米,线宽不包括在场地内,应与场地有明显区别的颜色,四周无影响考试的隐患。采用电子仪器计数。
测试方法:
(1)考生至少2人一组,考生只有一次考试机会。考生,每一次摇绳须经过头、脚一次(单脚或双脚跳均可),即绳绕身体一周仪器自动计数一次。计一分钟跳绳的次数。
(2)考生进入检录区经考评员检录后进入跳绳测试准备区域,选择适合长度的跳绳,或使用自带的跳绳将绳体穿过测试手柄,将右手柄的防滑绳套套在右手处,做好准备。
(3)考生在考评员的引导下进入测试区,站立在与手柄上的标号对应的测试区,当听到“预备一跳”口令,考生开始跳绳。
(4)一分钟时间到,测试设备发出指令并停止跳绳的计数,考生的跳绳的手柄和电子屏幕同时自动显示成绩。考评员确认保存考试结果。
注意事项:
(1 )参加跳绳考试的考生允许自带绳体,事先应将手柄去除, 绳体均匀且直径为4-5 毫米,花样跳绳及珠节绳除外,绳体须经过考评员检查确认为考试规范用绳,方可使用。
(2)考生在“预备一跳”口令发出前不得开始跳绳,否则按犯规处理,之后该组的每次抢跳犯规的考生均取消该项目的考试资格,该项目记“0”分。
(3)如考生踩线或出界,经考评员提醒后,应回到测试区继续考试,否则,该项目记“0”分。
(4)测试过程,考生跳绳绊脚,可继续进行。
(5)测试过程,如发生与其他考生绊绳的情况,考评组可组织受阻考生重测一次。
(八)足球运球
1.场地器材规格及设置要求
场地器材:场地设置在田径场中部的平整地面或独立的足球场上,表面为天然或人工草坪(不能为光滑的硬地),各场地之间相互独立,避免考试过程中互相干扰。设置要求如下:长20米、宽4米,场地四周设置明显的标志线。起点线前5米处开始设置标志杆,标志杆与两侧边线相距2米,共设5根,杆间相距3米。起点线中间1米处为出发区域。设置方式如下图所示。

标志杆高不低于1.2米,测试用球的规格为S号足球(其重量为396-58周长为680-710mm),球内气压符合足球竟赛规则要求。
2.测试操作规范及要求
考生听到报号后,将球运至起(终)点线后的出发区域并做好出发准备。发今后, 考生按图中箭头所示方向,运球依次绕杆,同时,开始计时:球通过第5 个标志杆后,运球返回。返回时,球通过最后一个标志杆后,考生至少触球一次。运球通过起(终)点线。人与球均过终点线后,计时停止。每人测试两次,以最好的一次记录成绩。
以秒为单位记录测试成绩,梢确到小数点后1位(0.1秒),小数点后第2位数非“0”时进1.考生考试犯规时,当次成绩无效;两次均犯规无成绩者, 该项成绩计0分。
3.犯规行为
未从指定区域出发;出发时抢跑;手球;漏绕标志杆;碰到标志杆;球过最后一个标志杆后,到达终点前,脚未触球;未按要求完成全程路线;测试期间,人或球出测试区域。
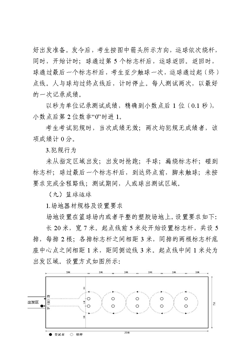
(九)篮球运球
1.场地器材规格及设置要求
场地设置在篮球场内或者平整的塑胶场地.上。设置要求如下:
长20米,宽7米。起点线前5米处开始设置标志杆,共设5排,每排2根;各排标志杆之间相距3米,同排的两根标志杆底座中心点之间相距1米,距同侧边线3米。起点线中间1米处为出发区域。设置方式如图所示:

标志杆高不低于1.2米,考试用球的规格为6号篮球(其重量为510-567g, 周长为724-737mm), 球内气压符合篮球竞赛规则要求。
2.考试操作规范及要求
考生听到报号后,持球站立在起(终)点线的出发位置,并做好出发准备。发令后,考生两脚方可移动,并按图中箭头所示方向运球依次过杆,同时,开始计时。运球过程中,若考生暂时失去对球的控制,但球未出测试场地,考生可自行捡回,在对球失去控制处继续运球,计时不停止。考生与球均返回起(终)点线,计时停止。每人测试两次,以最好的一次记录成绩。以秒为单位记录测试成绩,精确到小数点后1位(0.1秒),小数点后第2位数非“0”时进1。考生考试时犯规,当次成绩无效;两次考试均犯规无成绩者,该项成绩计0分。
3.犯规行为
未从指定区域出发;出发时抢跑;运球过程中双手同时触球;运球高度超过考生肩部;膝盖以下身体部位触球;“翻腕”等其他规则不允许的违例行为;漏绕标志杆;碰到标志杆;考试期间,人或球出测试区域;通过终点时人球分离(考生到达终点的瞬间,必须单手或双手触球)。
(十)排球垫球
1.场地器材规格及设置要求
场地设置在地面平坦、坚实的地面上,鼓励有条件的县(市、区)把场地设置在体育馆内。设置要求如下:长和宽均为3米,场地四周设置明显的标志线;场地外围设置判断垫球高度的标志物,标志物在地面的垂直投影与同侧标志线相距1米;标志物设定的高度要综合考虑仪器设备的计数方法、排球直径等影响因素,保证高度符合要求;标志物设置的其他注意事项由各区根据所选仪器设备的实际确定。男生和女生的测试场地要分别设置。
考试用球为排球(不能使用汽排球、软式排球),其重量为230-270g,周长为650-670mm,球内气压符合排球竞赛规则要求。
2.测试操作规范及要求
考生听到报号后,进入测试区域,原地将球抛起,第一次垫球成功后开始计时,个人连续正面双手垫球,要求手型正确、击球部位准确、达到规定的高度。非正面双手垫球方式触球、测试区域之外触球、垫球高度不足等视为调整,不计数。每次测试时间不超过1分钟。每人测试两次,以最好的一次记录成绩。
垫球未超时者,球落地或出现犯规行为,该次测试结束;超时者,到规定时间后,该次测试自动结束。男生垫球的高度(从地面起至球的底部)不低于2.35米,女生不低于2.15米。测试时,方法正确,高度符合要求的垫球方能计数。计垫球的个数。
考生考试时,出现球触及标志物等情况,造成的后果由考生负责;出现犯规行为者,仪器设备立刻停止计数,当次测试结束,垫球数量以犯规时仪器设备记录的个数为准。
3.犯规行为
采用传球等方式触球;脚踩标志线或出测试区域。
