2021柳州静兰小学招生简章(2021柳州各小学招生条件)

一、招生对象
年满6周岁(2015年8月31日前出生)的适龄儿童:“凡具有中华人民共和国国籍的适龄儿童、少年,不分性别、民族、种族、家庭财产状况、宗教信仰等,依法享有平等接受义务教育的权利,并履行接受义务教育的义务。”
二、学区范围
独秀苑、静兰新村、刨花板厂宿舍(含:三林新村) 兰家屯、马鹿屯、静兰独凳屯
西江路与静兰路交界以北路段(含:中辰阳光郡、武警水电 基地大院、干休所等)
三、报名时间
柳州市区户籍的学区生报名时间:
(1)时间:2021年7月1日8:00—7月11日16:00
登录“龙城市民云”app(点此后扫码下载),找到“入学报名”通道,网络填报信息、获得报名编号。根据学校的反馈信息,有部分家长需要提交原件及复印件,按指定时间到现场报名。
(2)学校现场报名提交材料时间:2021 年7月10、11 日(星期六、星期日)
入校时间:上午8:30~11:00,下午3:00~5:00
非柳州市区户籍的进城务工人员随迁子女报名时间:
(1)时间:2021年7月1日8:00—7月18日16:00
登录“龙城市民云”app(点此后扫码下载),找到“入学报名”通道,网络填报信息、获得报名编号。然后按指定时间提交原件及复印件,到现场报名。
(2)学校现场报名提交材料时间:2021 年7 月17、18 日(星期六、星期日)
入校时间:上午8:30——11:00 下午3:00——5:00
四、报名地点
静兰校区2号楼一楼教室
五、招生流程
(一)网上报名。登录“龙城市民云”app(点此后扫码下载),进入“入学报名”选项。按预约时间到现场提交报名材料。每位符合条件的招生对象只能报读一所公办学校。
(二)授权核验。经授权,对学生及其法定监护人户口(居住证)、房产等信息进行比对核验。
(三)学校审核。学校核验结果。
(四)城区审核。城中区教育局审核各校报名核验结果。
(五)录取公布。分批次公布录取结果。
(六)打印凭证。学生及其法定监护人查询报名结果,扫码或打印入学凭证。
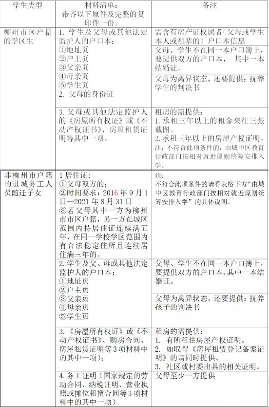
六、报名材料
七、咨询电话
静兰校区:办公室3879458
城中区教育局咨询或举报电话:2094744
八、温馨提醒
以下情况,均由学校审核材料后,统一报辖区教育行政部门统筹安排入学:
1. 因学生及其法定监护人的个人原因未能按时报名的。
2.已被民办义务教育学校录取但自行放弃就读资格的学生。
3.学生及其法定监护人无房产的,连续居住未满三年。
4.间接租赁公租房、廉租房的。
5.学生在报名后未入学前因搬迁等原因。
6.新生报名材料中的有效户口簿,原则上应是在学校报名截止日期之前合法持有,确有特殊情况的。
7.非柳州市户籍的进城务工随迁子女父母双方的居住证未满五年但同时满足以下要求:
(1)父母双方均在学区范围内居住并持有公安部门核发的居住证有效期一年以上(提供2016年9月1日—2021年8月31日期间的有效居住证);
(2)父母至少一方持有有效期一年以上的务工证明(国家规定的劳动合同、纳税证明、营业执照或摊位租赁合同中的任何一项)。
(3)在流入地有合法稳定的住所。住所地址为自有房产的,需提供房屋产权证明。住所地址为他人房产的,需提供有效期一年及以上含有所租住房屋产权证明等材料的房屋租赁证明。(如取得《房屋租赁登记备案证明》的请同时提供),并提供社区或村委出具的相关证明。其他情况需提供社区或村委确定的有效期一年及以上的实际住所地址的证明。
以上未涉及到的情况,由辖区教育行政部门协调解决、统筹安排。凡接受统筹安排的市区户籍学生仍然认定为学区生。
