2021柳州银山小学什么时间报名(柳州银山小学报名资料)

一、报名时间
柳州市区户籍新生
网上报名时间:
2021年7月1日-7月9日
现场报名时间:
2021年7月10日、11日
(8:30--11:30 15:00--17:00)
非柳州市区户籍新生
网上报名时间:
2021年7月11日-7月16日
现场报名时间:
2021年7月17日、18日
(8:30--11:30 15:00--17:00)
二、报名所需材料
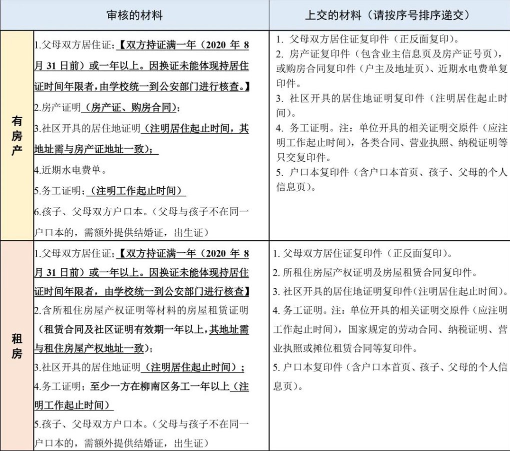
柳州市区户籍
备注:
1.适龄儿童少年本人及其法定监护人提供的房屋所有权证登记的用途须为住宅性质,非住宅房产不作为入学依据。
2.根据柳教基【2020】56号文第5条规:新购房已入住但未办理好房产证,需凭购房合同及社区入住证明确定学区。未入住及未交房的,请在现居住地学区就读。
3.根据柳教基【2020】56号文第7条规:学生及其父母无房产的,需填写房产查询委托书,由学校统一到房产部门进行查询。查实确无房产的,需在我校学区范围连续居住达三年及三年以上,若不满足的,则由辖区教育行政部门统筹安排。
4. 单亲家庭的孩子根据现法定监护人的房产或实际居住地判定学区,除上诉证明材料外, 还须提供以下相关材料:
①离婚判决书、离婚协议书、死亡证明。
②父母与孩子户籍分开的,需额外提供结婚证,出生证。
5.凡是核查出伪造、变造证明材料的,一律按规定进行处理,一律对涉事新生不予录取,后果由家长承担。
6.因学生及其法定监护人个人原因未能按时报名的,由家长提供未能按时报名的说明材料递交学校审核,符合条件的,学校将材料提交柳南区教育局,由柳南区教育局根据辖区学校学位情况统筹安排入学。
7.新生实行电子学籍管理,如果已就读过一年级,又在我校重新报读一年级,一经查出,新生将返回原校就读。
非柳州市区户籍
入学条件
1. 进程务工随迁子女:原则上父母双方均持有我校学区范围内居住证连续满五年(2016年9月1日-2021年8月31日前)及以上,在学区范围连续居住满五年(2016年9月1日-2021年8月31日前),及父母至少有一方在柳南区合法就业或投资经营1年以上务工证明。
2. 不满足以上第1点条件,但同时满足:
(1)父母双方均持有我校学区范围内柳州市公安部门核发的有效期一年以上居住证(2020年9月1日—2021年8月31日期间的有效居住证)。居住证持有人在居住地连续居住的,应当在居住每满1年之日前1个月内,到居住地公安派出所或者受公安机关委托的社区服务机构办理签注手续。逾期未办理签注手续的,居住证使用功能中止;补办签注手续的,居住证的使用功能恢复,居住证持有人在居住地的居住年限自补办签注手续之日起连续计算。
(2)父母至少一方持有在柳南区合法就业或投资经营1年以上的务工证明(国家规定的劳动合同、纳税证明、营业执照或摊位租赁合同中的任何一项)。
(3)在学区范围连续居住满一年及以上的居住证明。适龄儿童少年本人及其法定监护人提供的房屋所有权证登记的用途须为住宅性质,非住宅房产不作为入学依据。
3. 非柳州市户籍学生,父母其中一方为柳州市区户籍,另一方需持有我校学区范围内居住证连续满五年(2016年9月1日-2021年8月31日前)的,由辖区教育行政部门按住所地址参照市区户籍学生入学政策保障入学。不满足以上条件,由住所所在辖区教育行政部门按相对就近原则统筹安排入学。
备注:
学校审核材料符合的进城务工随迁子女,由学校进行登记报名(登记不作为入我校就读的依据),在确保学区生入学后,我校将免试录取符合条件的进城务工随迁子女,若学额已满,将由我校统一报送至辖区教育行政部门统筹安排相对就近入学。
注意:
1.单亲家庭的孩子根据现法定监护人的房产或实际居住地判定学区,除上诉证明材料外, 还须提供以下相关材料:
①离婚判决书、离婚协议书、死亡证明。
②父母与孩子户籍分开的,需额外提供结婚证,出生证。
2.凡是核查出伪造、变造证明材料的,一律按《关于对我市中小学校报名期间发现伪造、变造户口本、房产证、出生证等证件行为进行处理的紧急通知》(柳教基【2015】44号)的规定进行处理,一律对涉事新生不予录取,后果由家长承担。
3.新生实行电子学籍管理,如果已就读过一年级,又在我校重新报读一年级,一经查出,新生将返回原校就读。
