2021柳州第二十五中学招生简章(柳州市第三十五中学2020年中考情况)

一、入学条件
符合入学条件的小学毕业生。
二、招生计划
根据2021年义务教育学校招生计划文件精神,本年度初一年级招收新生6个班,每班50人,共300人。
三、报名方式
根据今年柳州市教育局招生政策及我校实际情况,今年的报名方式为:网上报名与现场审核报名材料相结合。登录“龙城市民云”APP(点此后扫码下载),找到“入学报名”选项,进入填报相关信息,每位符合条件的招生对象只能报读一所公办学校。
四、报名时间
1.柳州市区户籍新生
网上报名时间:2021年7月1-9日
现场审核时间:2021年7月10、11日(星期六、星期日)上午8:00—11:30,下午15:00—17:00
2.非柳州市区户籍新生
网上报名时间:2021年7月11-16日
现场审核时间:2021年7月17、18日(星期六、星期日)上午8:00—11:30 ,下午15:00—17:00
注:如无法完成网上报名的,可持相关材料到学校咨询。
五、报名地点
柳州市第二十五中学勤学楼。
六、报名流程
今年义务教育阶段新生报名将通过柳州市义务教育学校招生入学管理平台进行,具体流程如下:
(一)家长网上报名。在“柳州市义务教育学校招生入学管理平台”开通时间段内完成报名信息录入,提交报名申请。每位符合报名条件的学生只能报读一所学校。
(二)学校预审核验。学校在招生入学管理平台对报名学生及其法定监护人户口(居住证)、住房等信息通过大数据审核系统进行比对核验后,通过手机APP向家长反馈核验结果。
(三)学校现场审核。对平台预审通过的新生,进行现场资料原件审核。
(四)城区复核终审。城区教育行政部门审核各校报名核验结果。
(五)公布录取信息。分批次公布录取结果。
(六)家长打印凭证。学生及其法定监护人查询报名结果,扫码或打印入学凭证。
七、学区范围
屏山大道:单号185、235-341;双号230-304(含小桃源、长虹世纪、宏福苑、晶远花苑、京港小区、南北3巷、恒正楼、汽车厂、标准件厂、鑫汇君都等),
京港路:含晶远花苑、京港小区、汽车厂宿舍
天山路:含南1、2巷,1、2区(水南村),天山家园等
水南路:含天山上城、蟠龙宝邸、灯台花苑、金桃园等
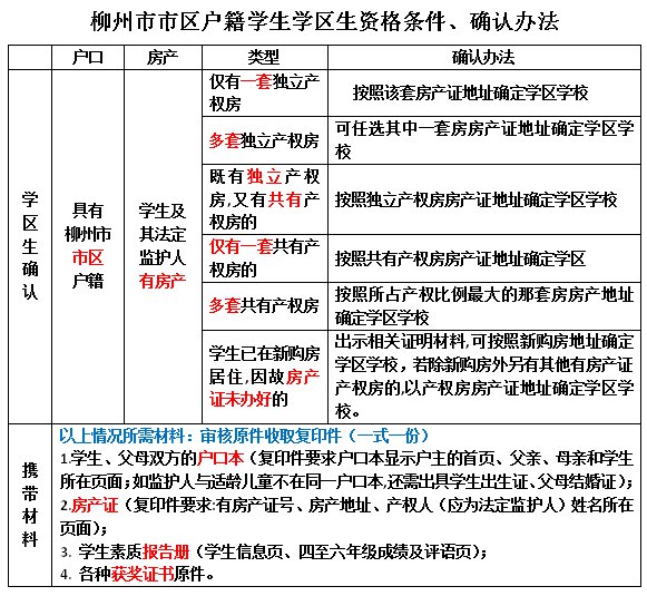
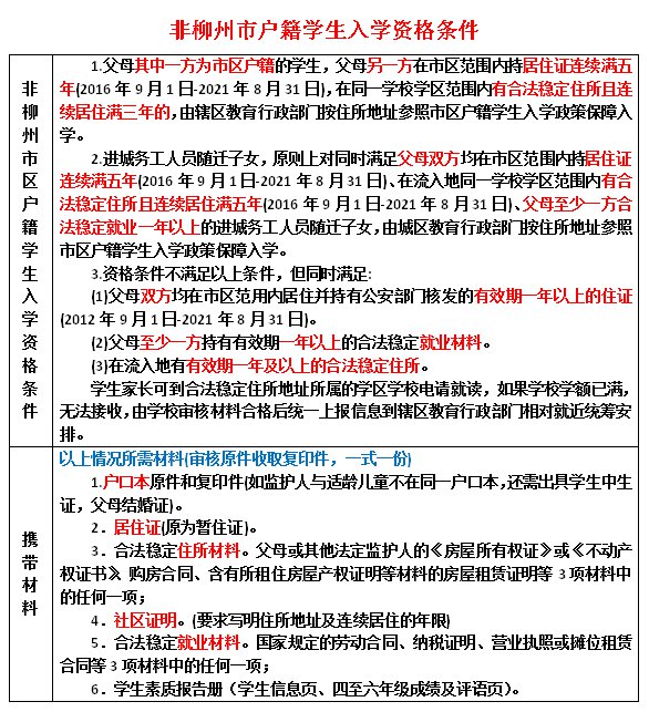
八、到校进行现场材料审核所需材料



九、统筹安排情况
1.柳州市区户籍学生:对以上条款未涉及到的情况,由辖区教育行政部门协调、统筹安排。凡接受统筹安排的学生仍然认定为学区生。
2.非柳州市区户籍学生:公办学校在接收完柳州市户籍的学区生,对符合条件的非柳州市户籍、进城务工随迁子女按政策予以录取,如公办学校学额已满,将以全日制民办中小学接收为补充的政策安排就读,家长可以根据居住地址选择学校报名。
十、疫情防控期间的报名要求
1. 报名时间充裕,请家长按照网上报名程序报名。需到现场报名的家长不要拥挤在10日、17日上午,按系统派号时间到校即可,学校不以报名先后为录取条件。
2. 如果发现并核实存在伪造、变造房产证、户口簿、居住证等证件造假行为的,取消涉事学生在我校入学资格。
3. 学校将采取间隔1.5米测温进校、咨询取号、审核材料等办理手续的步骤进行报名。
4. 到校报名的家长及小孩一律佩戴一次性医用口罩,只允许一名家长带一名小孩进入校园,家长不允许在非报名区域逗留,同时也不允许带婴幼儿进入校园。
咨询电话:0772-3281075(柳州市第二十五中学教务处)
