广西幼小衔接试点名单公示 广西区示范幼儿园名单

2023-03-30 22:05:04

广西幼小衔接试点名单公示 广西区示范幼儿园名单

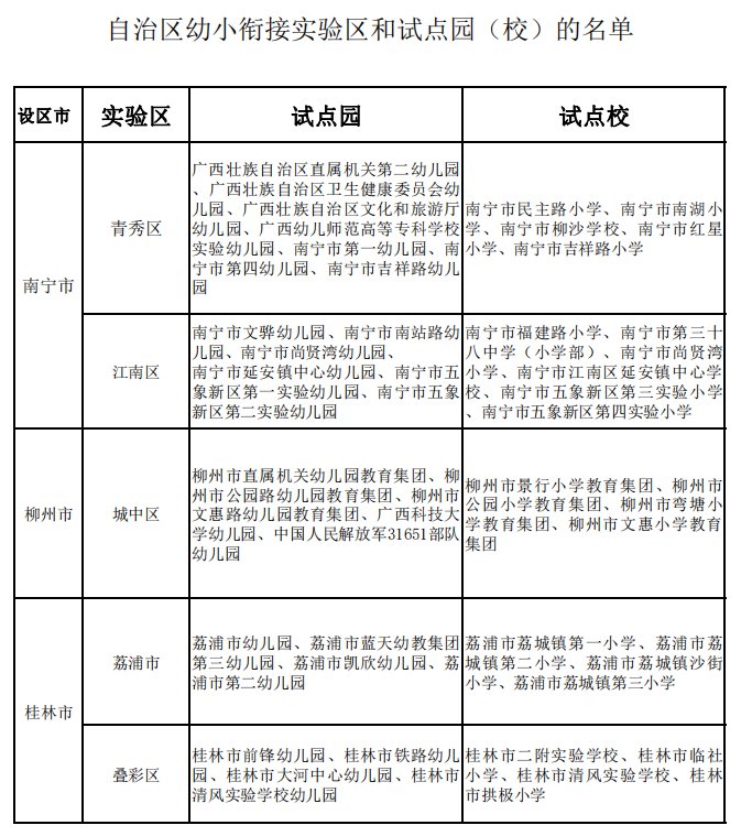
  近日,自治区教育厅公示拟评出12个自治区幼小衔接实验区、58所试点园、52所试点校名单。其中,南宁市青秀区、江南区拟列为实验区,两个实验区共24所学校、幼儿园拟入选。

此次公示的名单,经各设区市教育局审核推荐,自治区教育厅组织专家评审。从5月17日起公示,公示期为7日。

  南宁、柳州、桂林、梧州等10个设区市,共拟评出12个自治区幼小衔接实验区,其中南宁的青秀区、江南区,桂林的荔浦市、叠彩区拟列为幼小衔接实验区,其余设区市也均有1个实验区拟入选。

上一篇:

2021年广西本科对口中职考生填报志愿时间

下一篇:

已是最新文章

相关文章
返回顶部小火箭