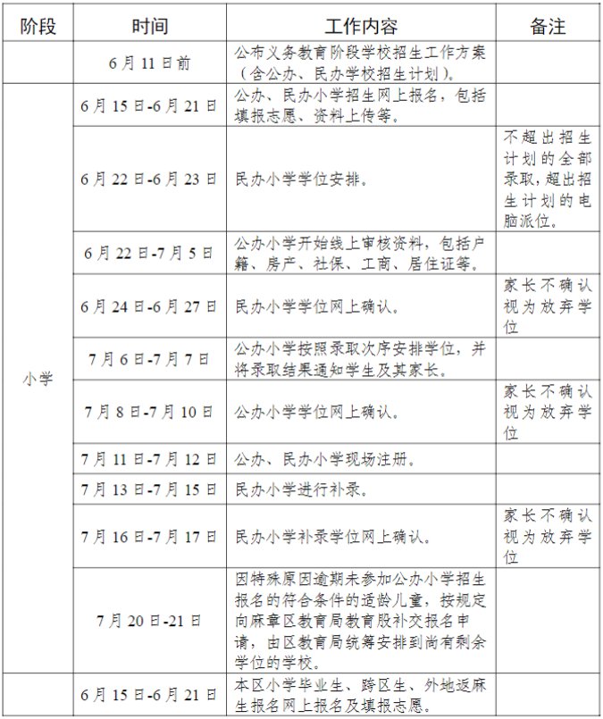
2020湛江麻章中小学招生入学工作日程安排

麻章区义务教育阶段学校招生入学工作日程安排(2020年)
扩展资料:
强化招生管理
1.各学校未经批准不得擅自调整计划,对突破招生计划的,对超出计划部分的新生,区教育局不办理学籍。公办民办学校均不得借助中间方(含社会培训机构)通过组织考试、竞赛或培训等形式选拔生源,初中不得委托、组织或变相组织小学推荐优秀生源,小学不得自行确定各类学生名单向初中学校推荐生源。
2.校长是招生工作的具体负责人和实施者,应严格遵守招生纪律,切实规范义务教育招生入学行为,依法依规组织招生。各公办学校应严格按照“划片招生、就近入学”的要求,按照学区划分和招生计划组织招生,原则上不得跨区招生。严格按照招生程序,对学生提交的申请资料认真审核把关,做到程序合法,审核准确,材料真实,操作公平,实行谁审核、谁签名、谁负责的原则。加强学籍管理,执行“一人一籍”制度。强化监督机制,实施绩效考核,实现“阳光招生”。对因工作不到位导致招生入学秩序紊乱或在招生过程中违法违纪违规的,依据法律法规和相关政策规定严肃追究有关单位和个人责任。
