2020湛江民办学校什么时候开始报名 湛江私立小学招生

2023-03-11 22:08:46

2020湛江民办学校什么时候开始报名 湛江私立小学招生

  由于受新冠肺炎疫情的影响,原计划6月15日在湛江市义务教育招生服务平台上开展民办小学跨县(市、区)招生的报名工作,现延期进行。

  根据《》(湛教〔2020〕9号)要求,结合湛江市招生工作的实际,湛江市民办义务教育学校小学一年级、初中一年级跨县(市、区)招生的报名时间调整如下:

  报名时间:2020年6月20日-6月27日

  报名入口http://zjjz.91rxbm.cn/

  扩展资料:

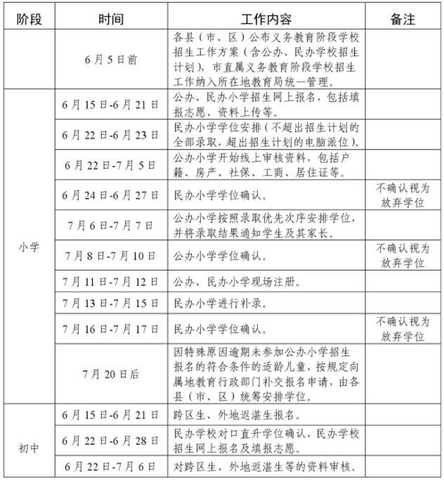
  湛江市义务教育阶段学校招生人学工作日程安排(2020年)

上一篇:

2020湛江经开区实验学校招生工作安排 湛江经济开发区实验学校招生

下一篇:

已是最新文章

相关文章
返回顶部小火箭