广东教资面试报名时间2021年下半年 广东教师资格证面试报名时间2021年下半年

2023-02-22 11:00:49

广东教资面试报名时间2021年下半年 广东教师资格证面试报名时间2021年下半年

  广东省2021年下半年中小学教师资格考试面试

  网上报名时间:2021年12月9日-12日。

  报名入口:点此进入

  符合面试报考条件的考生在报名时间内,登录“NTCE-中国教育考试网”按照栏目指引进行网上报名,准确填写面试类别、面试科目和面试考区等信息。报名时间截止后,报名系统将自动关闭,不再受理考生报名。

  内地考生可选择户籍所在地、居住地(须办理当地居住证且在有效期内)、就读学校所在地(仅限普通高等学校三年级及以上的全日制学生、毕业学年的全日制专科学生、幼儿师范学校毕业学年全日制学生和全日制在读研究生,含港澳台学生)为报考考区。高校在校生在报名前应充分了解本校寒假放假时间,可选择在户籍所在地或就读学校所在地报考。港澳台居民可选择居住地、教师资格考试笔试报考地为报考考区。

  日语、俄语科目不再集中安排考试,报考以上科目的考生可选择户籍所在地、居住地和就读学校所在地为报考考区。

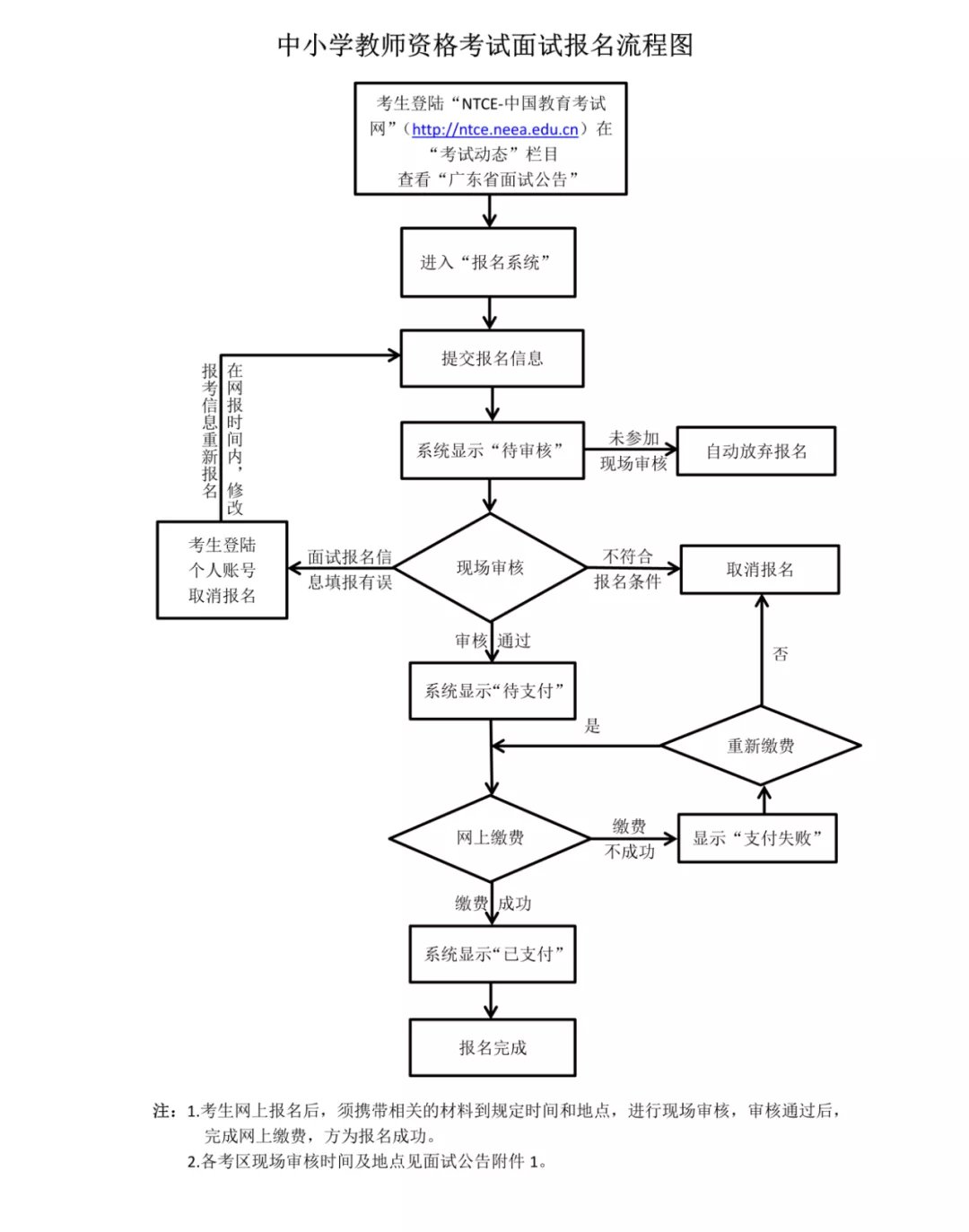
  广州市报考中职专业课教师和中职实习指导教师的考生须选择“广州中职专业课考区”为报考考区,其他考生(含中职文化课考生)选择户籍所在地、居住地和就读学校所在地为报考考区。面试报名流程如下:

来源:广东教育

上一篇:

广东教师资格证面试内容+科目(广东教师资格证面试考什么)

下一篇:

已是最新文章

相关文章
返回顶部小火箭