2022上半年韶关教资面试报名时间 韶关教师资格考试地点

➤2022上半年韶关教资面试报名时间:2022年4月15日-18日
符合面试报考条件的考生在报名时间内,登录“NTCE-中国教育考试网”(点击进入)按照栏目指引进行网上报名,准确填写面试类别、面试科目和面试考区等信息。报名时间截止后,报名系统将自动关闭,不再受理考生报名。
内地考生可选择户籍所在地、居住地(须办理当地居住证且在有效期内)、就读学校所在地(仅限普通高等学校三年级及以上的全日制学生、毕业学年的全日制专科学生和全日制在读研究生,含港澳台学生)为报考考区。高校在校生可选择在户籍所在地或就读学校所在地报考。港澳台居民可选择居住地、教师资格考试笔试报考地为报考考区。
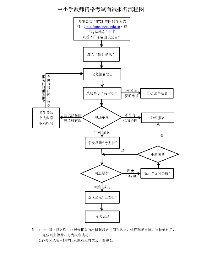
➤面试报名流程:
