2021清新区申请公办学校学位提供的证明材料

申请公办学校学位提供的证明材料
(一)清新区中心城区学校学区范围内户籍适龄儿童、少年
1.新生学位申请表;
2.儿童出生证;
3.儿童及父母户口簿;
4.学校招生地段内住房证明材料:
购房户:住房管理部门核发的不动产权证书、房屋所有权证或合法的购房合同等;
租房户:房屋租赁证明、房东身份证复印件、房东房产证复印件。
(二)非清新区中心城区户籍适龄儿童、少年
1.其法定监护人在中心城区拥有合法房产、已具备居住条件并实际入住的适龄儿童、少年。
(1)新生学位申请表;
(2)儿童出生证;
(3)儿童及父母户口簿;
(4)住房管理部门核发的不动产权证书、房屋所有权证或合法的购房合同等(房产用途为住宅或商住两用)。
2. 其法定监护人在中心城区连续居住满5年,同时正在清新区依法缴纳社会保险费并满5年以上(含养老保险和医疗保险),有稳定职业、有合法住所、持有居住证的进城务工人员子女。
(1)学位申请表;
(2)儿童出生证;
(3)儿童及父母户口簿;
(4)房屋租赁部门核发的房屋租赁证明、纳税单据、房东身份证复印件、房东房产证复印件;
(5)父母其中一方正在清新区依法缴纳社会保险费并满5年以上(含养老保险和医疗保险)的《清新区个人参加社会保险证明表》;
(6)申请儿童为外省户籍的,提供法定监护人的居住证(居住地址为我区中心城区内)。
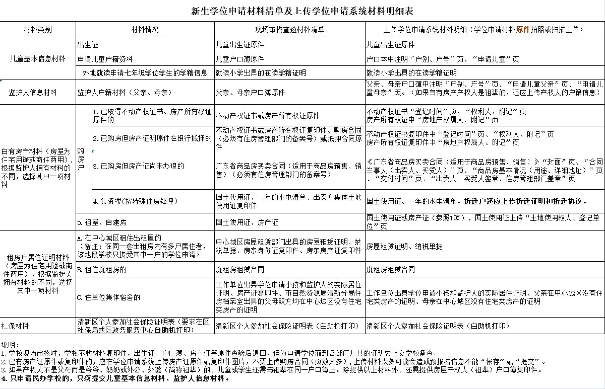
家长收集、整理学位申请材料时,请参看附件《新生学位申请材料清单及上传学位申请系统材料明细表》
说明:
1.符合申请初中七年级学位条件的在外地(非清新区中心城区小学)就读小学六年级的学生,还须提供现就读小学出具的在读学籍证明。
2.烈士子女、现役军人子女、国家综合性消防救援队伍人员子女、公安英模和因公牺牲及伤残警察子女、市六类高层次人才子女、抗击疫情一线医疗卫生工作人员子女以及持“清新区高级人才证”人员子女等符合上级规定享受教育优待、优惠政策的适龄儿童、少年,在申请学位时应出具优惠政策规定的有关材料。
3.对符合奖励条件、落实了节育措施并办理了《独生子女父母光荣证》的农村独生女户或落实了绝育措施的纯二女户的女孩,应提供相关证明材料,可用于计算学区积分加分项目。
