清远2022年4月自学考试网上报考指南 清远自考考试地址

【报名条件】
广东省高等教育自学考试于2022年4月16日至17日举行。
凡在我省居住和工作的中华人民共和国公民,不受性别、年龄、民族、种族和已受教育程度的限制,均可参加我省自学考试。港澳和台湾同胞、海外侨胞及外籍人士,也可按规定参加我省自学考试。
【报名报考时间】
新生预报名时间:2月25日10:00至28日12:00
正式报名时间:2月25日10:00至28日17:00
考生报考时间:3月3日14:00至7日17:00
缴费时间:3月4日10:00至7日17:00。
【报名报考手续】
首次参加自学考试的新考生须先办理新生报名手续,然后才可选择课程报考。已进行过新生报名,取得准考证号且个人信息完整的考生可直接报考(操作流程详见附件1)。对于个人信息资料不完整,如身份证号和姓名为空、缺相片等情况的考生,将不能报考,请考生提前联系相关地市,及时完善个人相关信息,以免影响报考。
网上报名系统:广东省自学考试管理系统
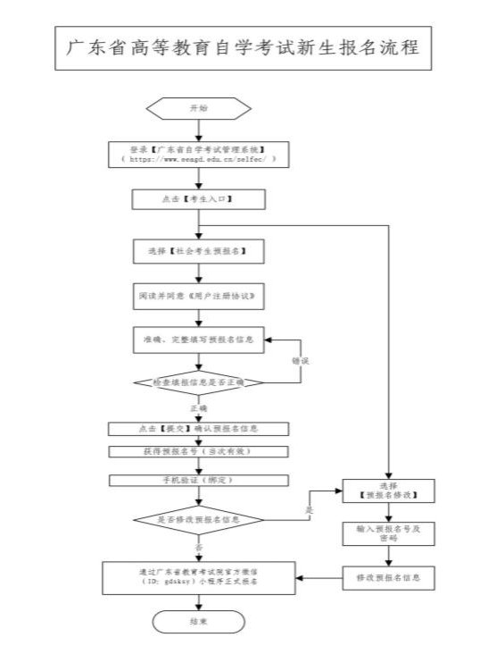
(一)新生报名
新生报名分预报名和正式报名两个阶段。
1.预报名。
新生通过广东省自学考试管理系统,从【考生入口】通道进行预报名。根据《关于广东省高等教育自学考试专业调整有关事项的通知》(粤考委〔2018〕1号)规定,新生报名只能选择调整后的专业名称。预报名时考生须录入个人信息并设置个人密码,预报名成功后将得到唯一的预报名号,预报名号仅当次有效。考生预报名成功后还须完成本人手机绑定才能进行正式报名。请考生注意保管好本人的自学考试考生号和密码,勿透露给他人使用,不要在考试院官网以外的第三方网站输入本人的自学考试考生号和密码,避免造成个人信息泄露。
2.正式报名。
本次正式报名全部网上进行,考生须凭当次预报名号,在规定时间通过广东省教育考试院官方微信(ID:gdsksy)小程序进行正式报名(操作可参考附件2)。正式报名成功后将获得唯一准考证号,所有考生务必牢记。考生身份验证过程中采集的证件照是考生在自学考试管理系统中的存档照片(要求见附件3),将用于准考证,合格证等自考业务。
因面容特征变化等原因无法线上报名或报名信息(含照片)未能通过审核的考生,应及时联系当地自考办按指定途径完成正式报名,3月2日后不予受理。
(二)考生报考
所有考生均须在报考前先注册“粤康码”(以下简称“粤康码”),然后通过广东省自学考试管理系统从【考生报考】通道报考课程,并进行网上缴费。考生报考时如未绑定联系手机,则须先完成本人手机绑定方可报考,需要修改已绑定手机的也可通过报考菜单栏的【手机绑定】功能进行解绑和重新绑定。无法自行解绑手机的,可到当地市考办或其指定单位解绑。
考生可根据各考区考位供给情况选择考区报考,每个考生每次考试只能报考一次,且只能选择一个考区参加考试,在保存或修改报考信息时须进行短信验证,以确认考生的报考操作,报考时确认的联系手机和通信地址将作为各级自考办当次考试联系考生的重要渠道,考生务必认真核对,确保准确无误,因填写错误或填写他人手机号码导致的后果由考生承担。考生在确认报考信息前,须认真核对选择的考区和报考课程是否正确。考区和报考课程一经考生确认,不得增加、删减、更改,确认报考后所交报考费一旦网上缴纳,不予退还。考生缴费后必须再次登录自学考试管理系统,检查交费状态是否为“已缴费”,以此确认是否报考成功,如遇问题应及时与各市自考办联系。考生应避免在最后时间报考课程和缴费,以免因停电、网络堵塞等原因导致错过报考和缴费。
(三)采集电子相片
未曾提供电子相片的考生在报考前必须先提供指定规格的电子相片,或到地市考办指定报名点现场采集。
新生在正式报名时已采集电子相片的,报考时不用提供。
广东省高等教育自学考试电子相片采集标准
1.本人近期正面、免冠、彩色(淡蓝色底)证件电子照片,照片必须清晰完整,与本人相貌一致。
2.成像区上下要求头上部空1/10,头部占7/10,肩部占1/5。采集的图像大小最小为192×168(高×宽),单位为:像素。成像区大小为48mm×42mm(高×宽)。
3.电子照片须显示双肩、双耳,露双眉,衣着端正,不着与背景同色的上衣,人像清晰,神态自然,无明显畸变,脸部无局部亮度,背景无边框。不得上传翻拍照、全身照、风景照、生活照、大头贴、背带(吊带)衫照、艺术照、侧面照、不规则手机照等。


【打印准考证】
考生须在考试开始前10天内登录广东省自学考试管理系统打印准考证。准考证上将载明考生参加当次各科考试的座位信息。准考证用普通A4纸打印,严禁伪造、变造或擅自涂改,严禁在准考证正反面做任何标记。正处于隔离医学观察治疗、集中隔离观察期的确诊病例、疑似病例、复检阳性人员、无症状感染者、确诊病例的密切接触者、次密切接触者以及居家隔离观察(健康监测)期间的考生,不得打印准考证。打印准考证过程中如遇问题,请向当地市自考办咨询。
