清远2022上半年中小学教资面试报名流程

清远2022上半年中小学教资面试报名流程
(一)个人信息核对
考生登录“NTCE-中国教育考试网”核对个人信息。如个人信息发生变更,更改请咨询教师资格考试笔试报考机构。
(二)网上报名
网上报名时间:2022年4月15日至18日。
符合清远考区面试对象条件的考生在报名时间内,登录“NTCE-中国教育考试网”按照栏目指引进行网上报名,准确填写面试类别、面试科目和面试考区等信息。报名时间截止后,报名系统将自动关闭,不再受理考生报名。
符合清远考区面试对象条件的考生,也可结合自身情况选择户籍所在地、居住地(须办理当地居住证且在有效期内)、就读学校所在地(仅限普通高等学校毕业学年的全日制专科学生,含港澳台学生)为报考考区。高校在校生在报名前应充分了解本校放假时间,可选择在户籍所在地或就读学校所在地报考。港澳台居民可选择居住地、教师资格考试笔试报考地为报考考区。
报考高中或初中日语、俄语科目不再由省教育厅统一集中安排考试。报考以上科目的考生可选择户籍所在地、居住地、就读学校所在地为报考考区。
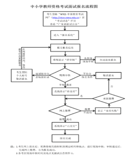
面试报名流程如下:

(三)网上审核
考生使用“企业微信”上传材料时间:4月15日—19日。
考区审核材料时间:4月16日—21日(每日上午:9:00~12:00,下午:14:00~17:00)。
本次教师资格考试面试材料审核,我市依托“企业微信”平台,采用审核材料“零现场”方式,提供网上核验服务。
线上审核需提交以下证明材料:
1.在户籍所在地报考的考生:
(1)居民身份证(需在有效期内);
(2)本人户口本或集体户口证明;
(3)毕业证书(市外普通高校毕业学年统招全日制学生,提供学生证并需有有效注册信息或学校学籍管理部门出具的在籍学习证明,具体样例见附件4)。
2.在居住地报考的考生:
(1)居民身份证(需在有效期内);
(2)居住证(需在有效期内);
(3)毕业证书。
3.在就读学校所在地报考的考生:
(1)居民身份证(需在有效期内);
(2)学生证(需有有效注册信息)或学校学籍管理部门出具的在籍学习证明,具体样例见附件4。
4.港澳台地区的考生:
(1)港澳台居民居住证或港澳居民来往内地通行证或五年有效期台湾居民来往大陆通行证的个人信息页;
(2)学历(学位)证书。
线上审核确认后,报名信息不得更改。未经线上审核的考生,视为自动放弃本次面试报名。
(四)网上缴费
网上缴费时间:2022年4月21日24:00前。
考生可登录“NTCE-中国教育考试网”查询审核状态。通过审核后,须于4月21日24:00前进行网上缴费,支付成功后即为报名完成。审核通过但未在规定时间内缴费者视为自动放弃报名,逾期不再补缴。
根据教育部考试中心《关于中小学教师资格考试考务费标准的公告》(教试中心函〔2015〕147号)和《广东省发展改革委 广东省财政厅关于改革我省职业资格考试收费标准管理方式的通知》(粤发改规〔2019〕3号)的规定,面试费按每考生280元/人·次的标准收取 。面试费一旦缴纳不予退费,请考生注意。
(五)准考证打印
完成报名的考生,从2022年5月9日起可以登录“NTCE-中国教育考试网”自行打印准考证。
