2022年肇庆四会市小学一年级入学资料清单

2022年肇庆四会市小学一年级入学资料清单
一、学区户籍生
1.四会市公办学校学区户籍生入学报名表(此表可在“粤省事”报名界面下载或到学校保安室领取)。
2.父母身份证复印件,户口簿原件、复印件(复印户主页、父母页、本人页)。
3.免疫证原件(学生入学后2周内交入读学校)。
4.出生医学证明原件、复印件(儿童与父母同在一个户口簿的无需提交)。
5.房产证(不动产证)原件、复印件或购房合同或房产查档证明或在“粤省事”房产查询截图(需现场出示工作人员看)。
6.大一寸免冠照片2张。
二、非学区户籍生
1.四会市适龄随迁子女凭积分入读公办民办学校起始年级申请表(此表可在“粤省事”报名界面下载或到学校保安室领取)。
2.父母身份证复印件,户口簿原件、复印件(复印地址页、户主页、父母页、学生本人页)。其中,肇庆市内非四会市户籍需提供有关部门或居住地村(居)委会出具的居住证明;肇庆市外户籍还须提供《广东省居住证》原件、复印件。
3.免疫证原件(学生入学后2周内交入读学校)。
4.出生医学证明原件、复印件(儿童与父母同在一个户口簿的无需提交)。
5.大一寸免冠照片2张。
6.父母或祖父母、外祖父母有效房产证明或租赁证明:
①房产证(不动产证)原件、复印件及《商品房买卖合同》(如房产证发证日期已超过5年的可不提供,下同)。如房屋在银行抵押或未取得产权证的,提供加盖备案章及“四会市房产服务中心”字样的公章的《商品房买卖合同》原件、复印件;
②自建房的,提供辖区村(居)委会宅基地证明、水费或电费缴费簿和近三个月的缴费清单;
③租住房的,提供《住房租赁合同》和所租住的户主房产证复印件;
④居住在工作(就业)单位宿舍的,提供工作(就业)单位出具的证明。﹝以上四项证明材料只需提交其中一项,其中有房产的需要现场提供“粤省事”上的房产信息认证;如果房产属于适龄随迁子女祖父母或外祖父母的,该适龄儿童须与祖父母或外祖父母在同一户口本上,或提供相关亲属关系证件或证明﹞
7.儿童父母稳定职业证明材料:
①适龄随迁子女的监护人在我市工作(就业)单位出具盖公章和法人签名的证明;
②合法有效经营证明(如工商营业执照、民办非企业登记证);
③在我市依法缴纳企业职工基本养老保险费的账户对账单或有关证明。(以上三项证明材料只需提交其中一项)
8.缴纳社保证明材料。提交适龄随迁子女监护人其中一方在我市依法缴纳六个月以上的企业职工基本养老保险费的账户对账单和“粤省事”认证的社保信息截图并现场认证。
9.延续性教育材料。提交适龄随迁子女在我市许可办学的幼儿园接受教育的证明材料或幼儿园加盖公章的学籍信息表。
10.专业技术材料:提供职称资格证书原件及复印件或相关部门出具的证明。
11.荣誉表彰材料:提供获表彰获奖文件或证书。省部级及以上:以省委、省人大常委会、省人民政府、省政协常委会和中央、国家工作部门文件、证书为准;地厅级以肇庆市委、市人大常委会、市人民政府、市政协常委会和省直工作部门文件、证书为准。县级以四会市委、市政府文件、证书为准。省部级及以上党委议事协调机构文件、证书可作为认定依据,其他各类议事协调机构、临时机构、社团组织的文件、证书不作为认定依据。
12.社会服务材料:
①提供“粤省事”小程序下载的志愿者服务工作凭证并现场认证;
②献血证书原件及复印件,捐献造血干细胞荣誉证书的原件及复印件;
③提供由环卫主管部门出具的工作证明和社保缴纳证明。
13.申请入读小学一年级的还需提交适龄随迁子女的出生证明原件、复印件(儿童与父母同在一个户口簿的无需提交)和免疫证明(学生入学后2周内交入读学校)。
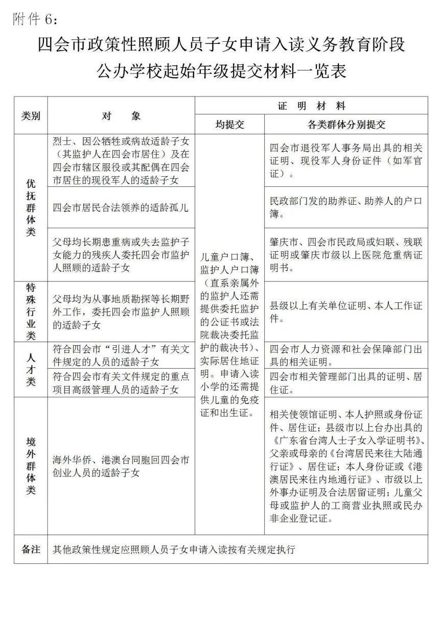
14.属于政策性照顾的适龄儿童还应提供政策性照顾有关资料(附件6)
以上资料必须真实,报名时需提供原件和复印件,并由监护人在复印件签名确认,一旦核实发现材料造假取消入学资格,情节严重的交有关部门追究有关人员责任。
