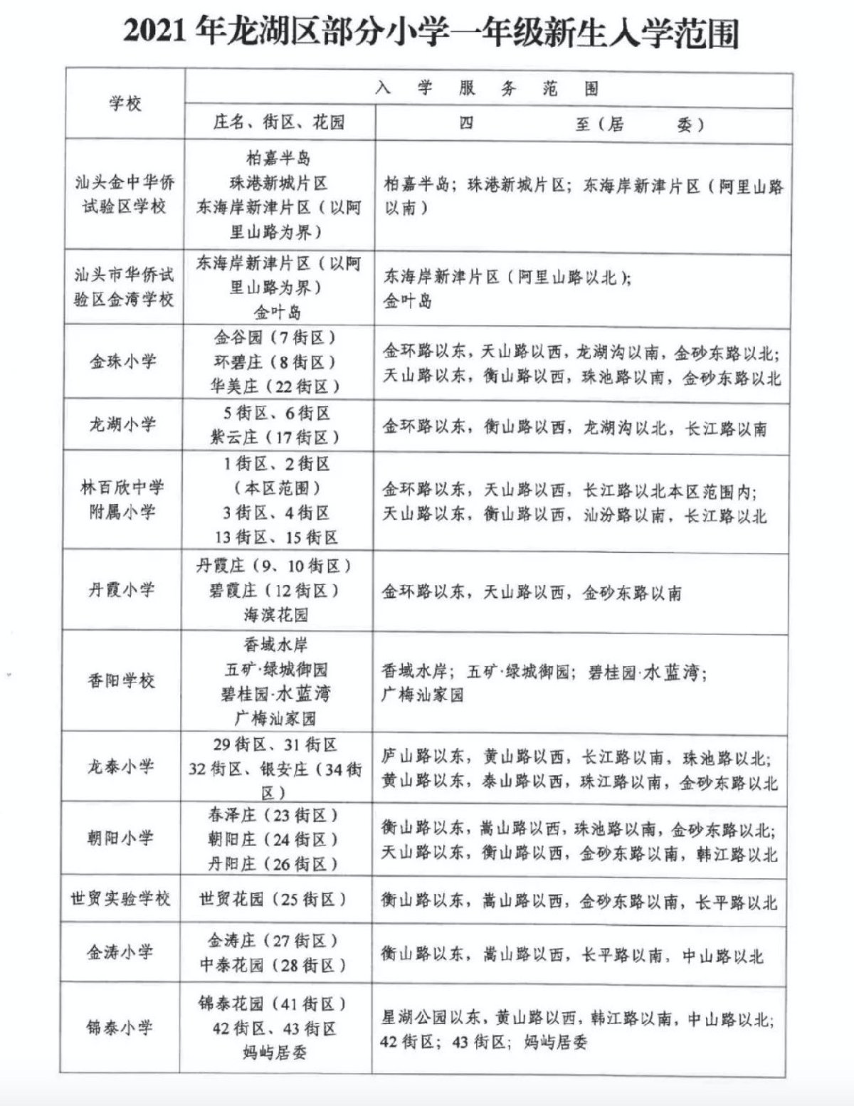
2021汕头龙湖区小学一年级新生入学范围

2021汕头龙湖区部分小学学区划片


注:
春江花园、新嘉雅园的适龄儿童拟安排到汕洋小学,在汕洋小学建成之前暂安排到官一小学就读;佰悦春天的适龄儿童拟安排到经纬小学,在经纬小学建成之前暂安排到龙泰小学就读;江南星语的适龄儿童拟安排到经纬小学,在经纬小学建成之前暂安排到大悦小学就读。
凡没有配套建设学校的新建住宅小区,须由开发商向区教育局书面申请,由区教育局根据学校布局和学位等情况划定入学范围。

2021汕头龙湖区部分小学学区划片


注:
春江花园、新嘉雅园的适龄儿童拟安排到汕洋小学,在汕洋小学建成之前暂安排到官一小学就读;佰悦春天的适龄儿童拟安排到经纬小学,在经纬小学建成之前暂安排到龙泰小学就读;江南星语的适龄儿童拟安排到经纬小学,在经纬小学建成之前暂安排到大悦小学就读。
凡没有配套建设学校的新建住宅小区,须由开发商向区教育局书面申请,由区教育局根据学校布局和学位等情况划定入学范围。