2022鹤山沙坪街道小学一年级入学报名资料提交时间地点

2022年秋季沙坪街道小学一年级报名资料上交及注册时间安排
(一)资料上交时间与地点
5月5日 在沙坪辖区幼儿园就读的户籍生上交资料(由所就读幼儿园收集上交中心校)。
5月7日 在沙坪街道以外幼儿园就读的非鹤山市户籍适龄儿童上交资料。(由家长提交,地点∶沙坪街道中心小学办公室)
5月14日 在沙坪街道以外幼儿园就读的沙坪户籍适龄儿童上交资料。(由家长提交,地点∶沙坪街道中心小学办公室)
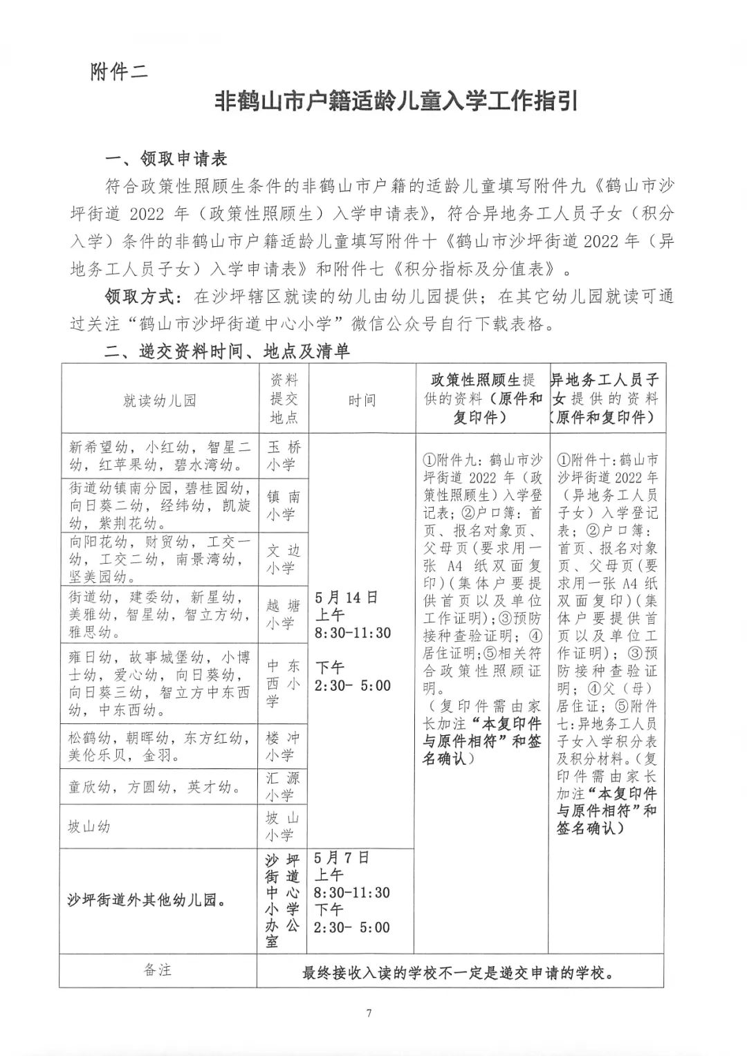
5月14日 在沙坪辖区幼儿园就读的非鹤山市户籍适龄儿童上交资料(由所就读幼儿园收集后上交)(详情见附件二)。
(二)积分公示与学位安排
6月8日 政策性照顾生及异地务工人员子女积分公示。
6月20日 公布政策性照顾生及异地务工人员子女的学位安排。
(三)注册安排
5月21日 户籍生注册(具体以幼儿园或各小学电话通知为准)。
6月25日 政策性照顾生及异地务工人员子女注册。
