2022-12-10 07:17:20
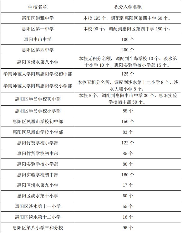
根据《关于印发<2021年惠阳区义务教育学校招生工作方案>的通知》要求,现将惠阳区公办义务教育学校积分入学名额通告如下:
2021年惠阳积分入学学位信息(2020惠阳区公立学校学位积分)
2021惠阳民办学校摇号名单 惠阳民办2021摇号录取名单
2022年惠城区积分入学公告 惠城区积分入学一览表2021
2022年惠城区积分入学学位及学校名单(惠阳区积分入学政策2021)
2022年惠城区积分入学积分指标及分值表
2022年惠城区积分入学审核结果什么时候公布?
2021广东省考研成绩公布时间 广东省2021年考研成绩公布时间
2022年惠城积分入学居住年限要提交什么材料?(市外+市内)
惠城区公办义务教育学校积分入学网上报名系统
2021全国考研成绩查询时间 2021考研成绩何时查询