重庆各区小学对口初中一览(重庆新村小学对口哪个初中)

高新区、沙坪坝区、渝中区、南岸区、渝北区、两江新区、大渡口区、巴南区小学对口初中如下:
【高新区】
【沙坪坝区】
随机派位校——小学对应的能参加“摇号”的中学,比如沙坪坝小学毕业的沙区户籍学生可以参加重庆七中的随机派位,没有“摇中”,则回到对口的68中。
沙区户籍对口中学——您孩子所在的小学对口直升的中学。
3所民转公——同时满足沙坪坝区户籍+沙坪坝区小学应届毕业生,即可参加“摇号”。
三所市重点(七中、凤鸣山、青木关)和三所民转公(名联、南渝、树人)不可兼报,只能选1所!
| 随机派位校 | 小学校 | 沙区户籍对口中学 |
| 重庆七中 | 重庆市沙坪坝小学校 | 重庆市第六十八中学校 |
| 沙坪坝区育英小学校 | 重庆市第六十八中学校 | |
| 沙坪坝区树人沙磁小学校 | 重庆市第六十九中学校 | |
| 沙坪坝区磁器口小学校 | 重庆市第六十九中学校 | |
| 沙坪坝区烈士墓小学校 | 重庆市第六十九中学校 | |
| 沙坪坝区儿童艺术学校 | 重庆市第六十九中学校 | |
| 沙坪坝区杨公桥小学校 | 重庆市第六十八中学校 | |
| 重庆市第六十四中学校(小学部) | 重庆市第六十四中学校 | |
| 沙坪坝区莲光小学校 | 重庆市第三十二中学校 | |
| 沙坪坝区嘉陵小学校 | 重庆市第三十二中学校 | |
| 沙坪坝区二塘小学校 | 重庆市二塘初级中学 | |
| 沙坪坝区远祖桥小学校 | 重庆市第三十二中学校重庆市第六十四中学校 | |
| 沙坪坝区双碑小学校 | 重庆市第三十二中学校 | |
| 沙坪坝区石井坡小学校 | 重庆市第三十二中学校 | |
| 沙坪坝区阳光家园小学校 | 重庆市第六十四中学校 | |
| 沙坪坝区南开小学校 | 重庆市第六十八中学校 | |
| 沙坪坝区汉渝路小学校 | 重庆市第七十一中学校 | |
| 凤鸣山中学 | 沙坪坝区树人小学校 | 重庆市第七十一中学校 |
| 沙坪坝区融汇沙坪坝小学校 | 重庆市天星桥中学校 | |
| 沙坪坝区第一实验小学校 | 重庆市第七十一中学校 | |
| 沙坪坝区汇育学校 | 沙坪坝实验中学校 | |
| 沙坪坝区森林实验小学校 | 重庆市第七十一中学校 | |
| 沙坪坝区滨江小学校 | 沙坪坝实验中学校 | |
| 沙坪坝区天星小学校 | 重庆市第七十一中学校重庆市天星桥中学 | |
| 沙坪坝区歌乐山小学校 | 重庆西藏中学校 | |
| 沙坪坝区向家湾小学校 | 重庆西藏中学校 | |
| 沙坪坝区天池小学校 | 重庆西藏中学校 | |
| 沙坪坝区方堰塘小学校 | 重庆西藏中学校 | |
| 沙坪坝区矿山坡小学校 | 重庆西藏中学校 | |
| 沙坪坝区山洞小学校 | 重庆市第十五中学校 | |
| 重庆市中梁实验学校(小学部) | 重庆市中梁实验学校 | |
| 沙坪坝区中梁镇小学校 | 重庆市中梁实验学校 | |
| 沙坪坝区新桥小学校 | 重庆上桥中学校 | |
| 沙坪坝区高滩岩小学校 | 重庆市天星桥中学校 | |
| 沙坪坝区上桥南开小学校 | 重庆市上桥中学校 | |
| 沙坪坝区凤鸣山小学校 | 重庆市上桥中学校 | |
| 沙坪坝区华新小学校 | 重庆市上桥中学校 | |
| 沙坪坝区红糟房小学校 | 重庆市天星桥中学校 | |
| 沙坪坝区覃家岗小学校 | 重庆市天星桥中学校 | |
| 沙坪坝区树人景瑞小学校 | 重庆市天星桥中学校 | |
| 沙坪坝区名校联合外语小学校 | 重庆巿第七十一中学校 | |
| 重庆市树人凤天小学校 | 重庆巿第七十一中学校 | |
| 青木关中学 | 沙坪坝区巴县师范附属小学校 | 重庆市青木关中学校 |
| 沙坪坝区青木关镇小学校 | 重庆市青木关中学校 | |
| 沙坪坝区凤凰实验学校(小学部) | 沙坪坝区凤凰实验学校 | |
| 沙坪坝区回龙坝镇小学校 | 五云实验学校 | |
| 沙坪坝区回龙坝镇三桥小学校 | 五云实验学校 | |
| 重庆大学城第一小学校 | 重庆大学城第三中学校 | |
| 沙坪坝区土主镇小学校 | 沙坪坝区土主镇初级中学校 | |
| 重庆大学城第三小学校 | 重庆大学城第三中学校 | |
| 沙坪坝区沙小盛德小学校 | 重庆大学城第三中学校 | |
| 沙坪坝区学府悦园第二小学校 | 重庆大学城第三中学校 | |
| 沙坪坝区学府悦园第一小学校 | 重庆大学城第三中学校 |
【渝中区】
2020年信息:
【南岸区】
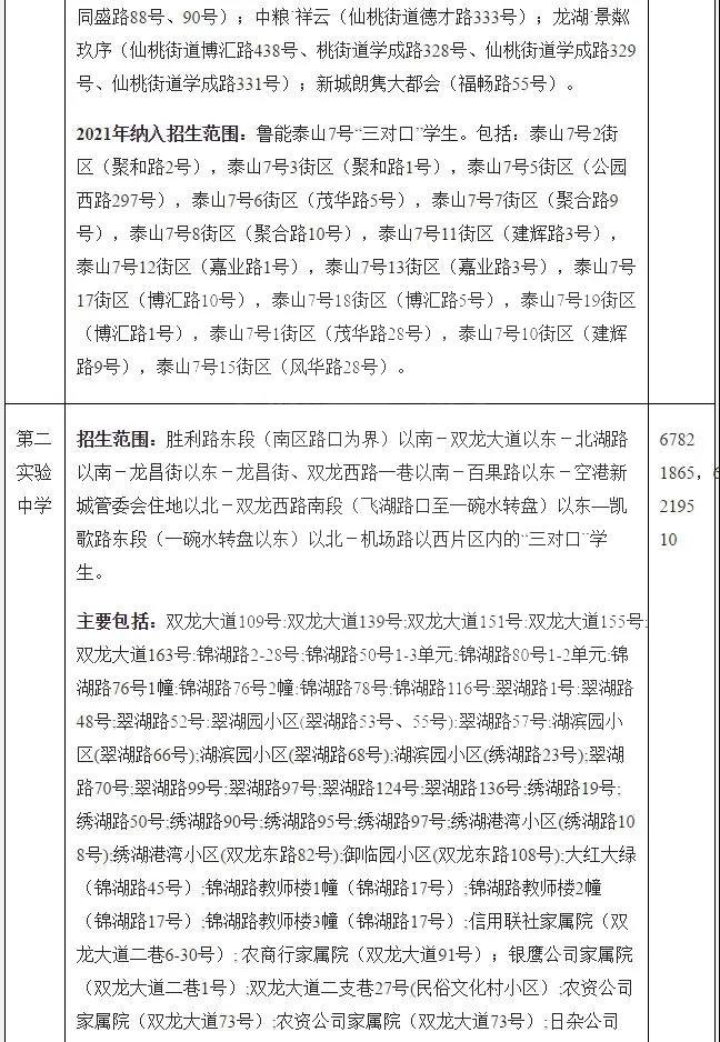
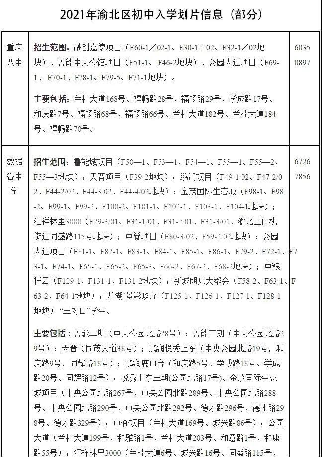
【渝北区】
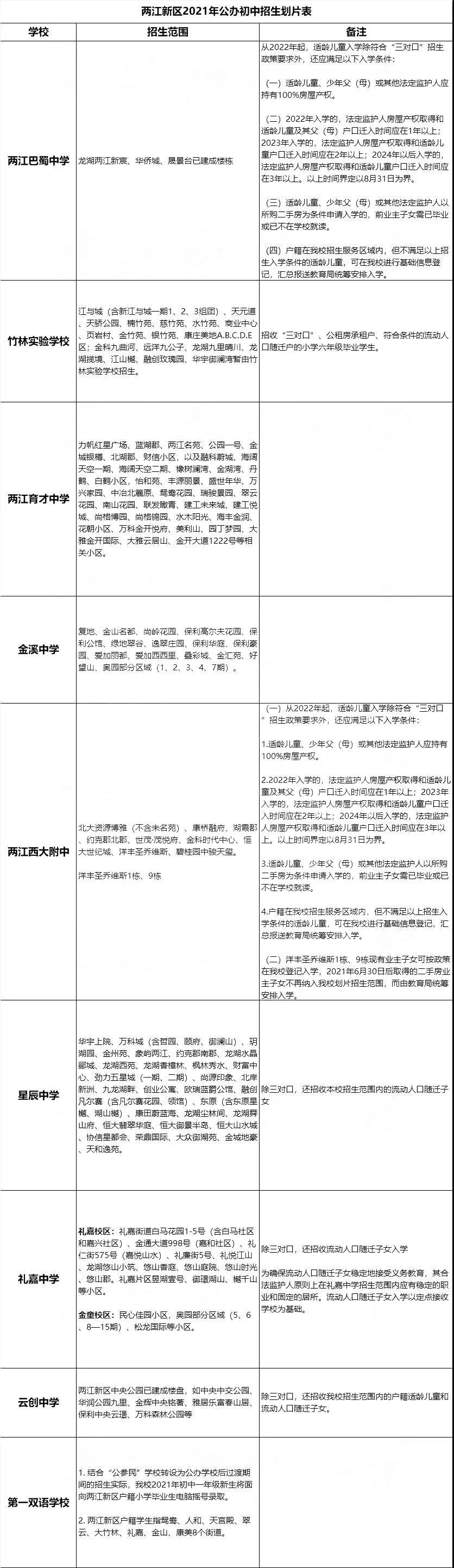
【两江新区】
【大渡口区】
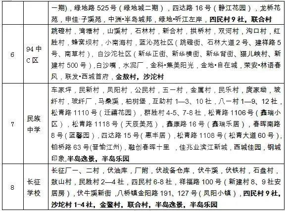
【巴南区】
