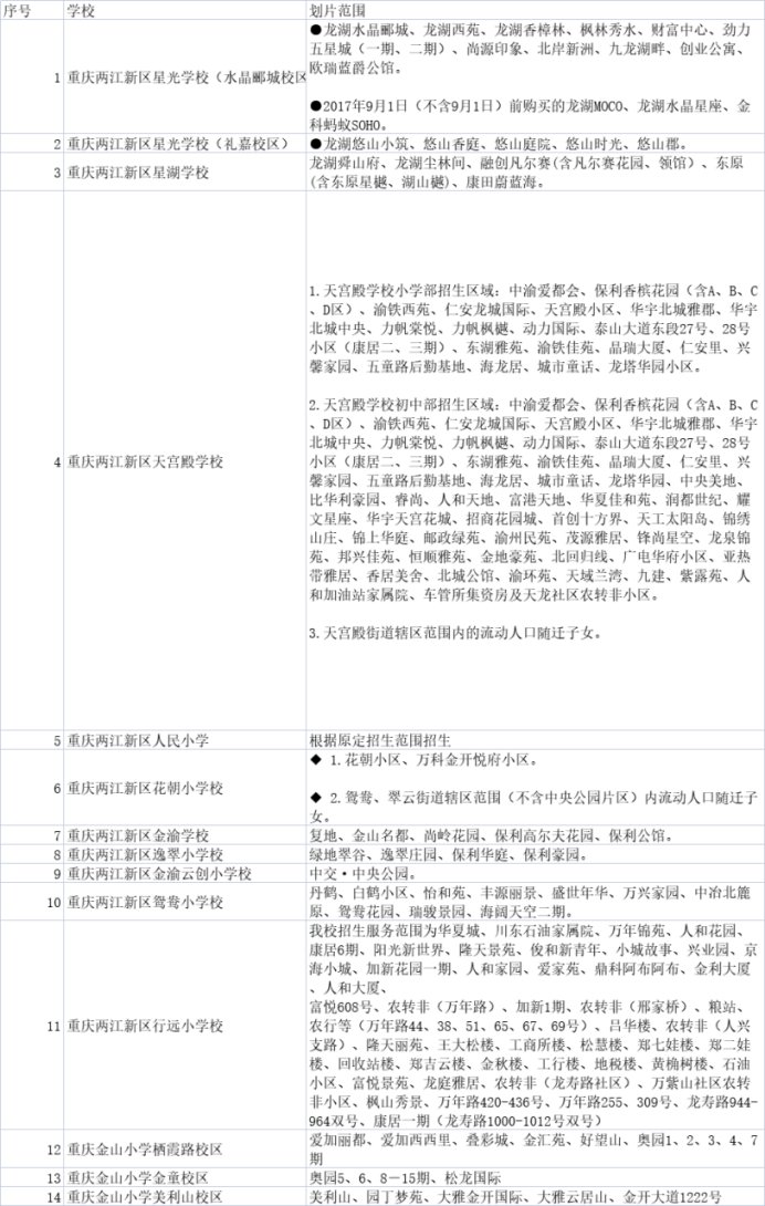
2021重庆两江新区中小学划片招生范围 2021重庆两江新区中小学划片招生范围图



拓展:报名时间安排
1、6月15日至6月19日,所有申请公办学校入读或申报民办学校入读的适龄儿童家长,登录“重庆市义务教育阶段学校入学报名信息采集系统”(网址:www.cqywjybm.com),进行网上信息采集。
2、全市义务教育阶段的公办、民办中小学于6月20日同步开展招生录取工作。
3、教育局于6月20日统一组织电脑随机摇号;
4、经摇号录取的学生须在6月21日18:00前登录系统进行确认;
5、6月26日,对报名人数超过招生计划数的民办义务教育学校全面完成招生工作。
6、7月30日前,公办义务教育学校对符合条件的适龄儿童、少年发放《重庆市义务教育入学通知书》。
