2022重庆沙坪坝区小学划片范围 沙坪坝区小学划片区2020

南开小学

沙坪坝小学

沙坪坝第一实验小学

树人小学

森林实验小学

育英小学

融汇沙坪坝小学

沙坪坝小学沙滨小学

三桥小学校

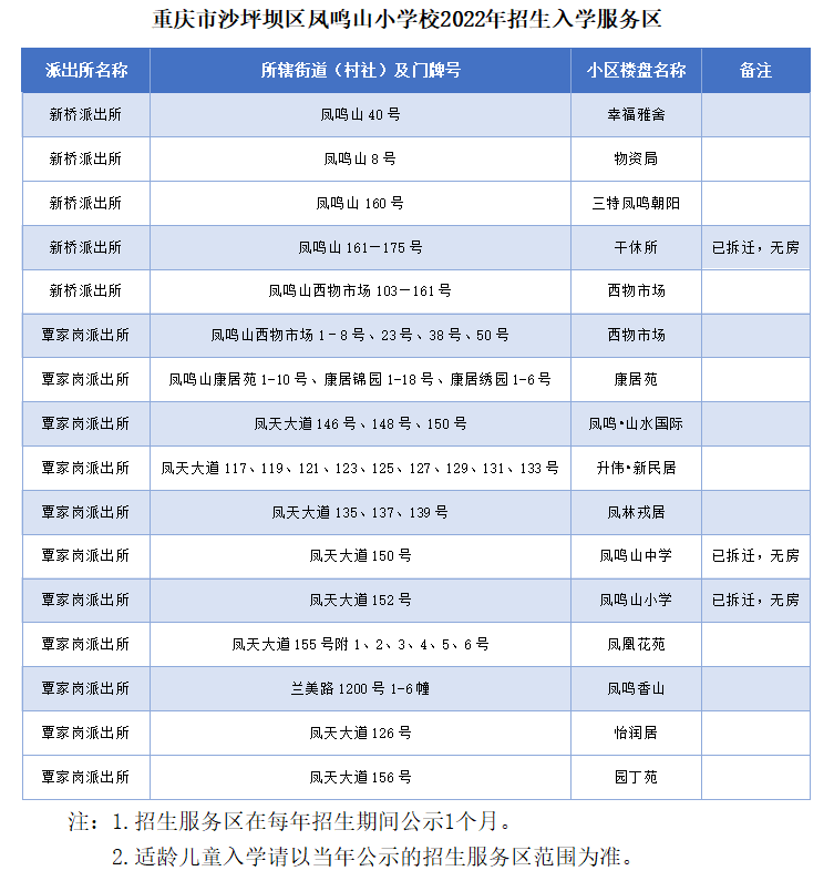
凤鸣山小学

莲光小学

上桥实验学校小学部

覃家岗小学



上桥南开小学

杨公桥小学

高滩岩小学

嘉陵小学

树人和平小学

山洞小学

树人博文小学

沙小盛德小学

树人景瑞小学

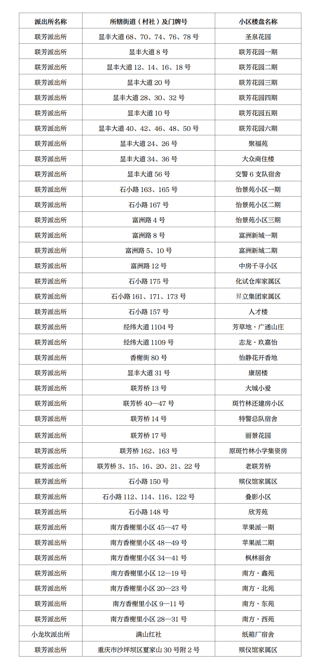
联芳小学
| 派出所名称 | 所辖街道(村社)及门牌号 | 小区楼盘名称 |
| 联芳派出所 | 富洲路3号 | 富州新城·兰亭 |
| 联芳派出所 | 联芳桥18号 | 蓝光公园华府小区 |
| 联芳派出所 | 联芳桥19号 | 弘阳天宸一品小区 |
树人沙磁小学

四川外国语大学附属小学

二塘小学

沙坪坝区滨江小学

