2020重庆高校国庆放假安排 重庆高校国庆放假通知

一、放假天数:
重庆大学中秋国庆放假安排,放8天
重庆能源职业学院中秋国庆放假安排,放8天
重庆人文科技学院中秋国庆放假安排,放3天
重庆理工大学中秋国庆放假安排,放8天
重庆南方翻译学院中秋国庆放假安排,放8天
重庆文理学院中秋国庆放假安排,放8天(原则上就地休假)
重庆电子工程职业学院中秋国庆放假安排,放3天
重庆交通大学双福校区中秋国庆放假安排,放8天
重庆师范大学中秋国庆放假安排,放8天
重庆邮电大学中秋国庆放假安排,放8天
重庆航天职业技术学院中秋国庆放假安排,放4天
重庆工程学院中秋国庆放假安排,放8天
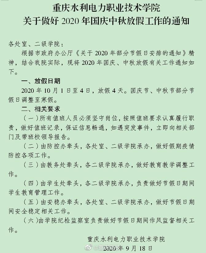
重庆水利电子职业技术学院中秋国庆放假安排,放4天
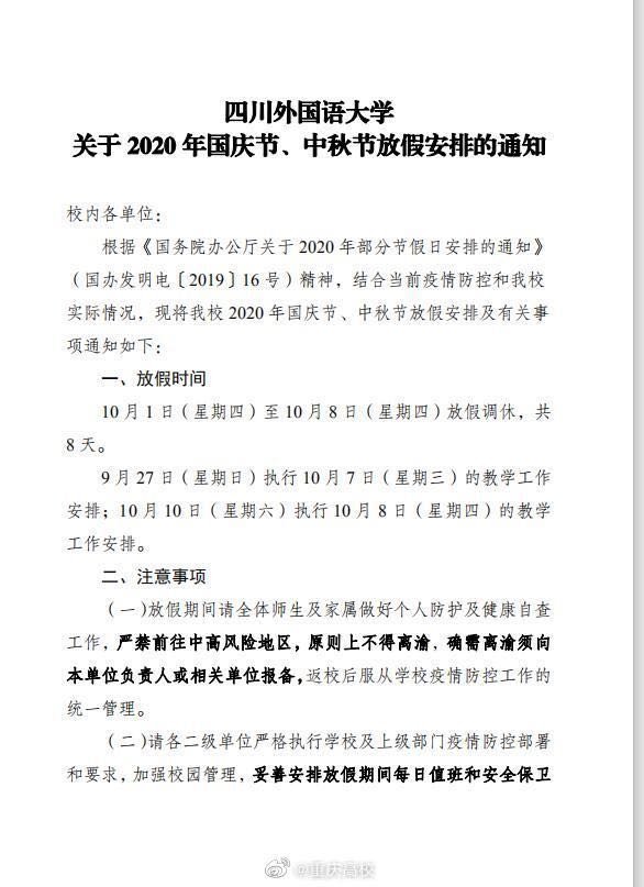
四川外国语大学中秋国庆放假安排,放8天
重庆交通大学中秋国庆放假安排,放8天
重庆大学城市科技学院中秋国庆放假安排,放8天
重庆工程职业技术学院中秋国庆放假安排,放8天
重庆电力高等专科学校中秋国庆放假安排,放8天
重庆邮电大学移通学院中秋国庆放假安排,放8天
重庆商务职业学院中秋国庆放假安排,放4天
重庆工业职业技术学院中秋国庆放假安排,放8天
重庆财经职业学院中秋国庆放假安排,放8天
重庆轻工职业学院中秋国庆放假安排,放8天
重庆三峡学院中秋国庆放假安排,放8天
重庆三峡职业学院中秋国庆放假安排,放8天
重庆科技学院中秋国庆放假安排,放8天
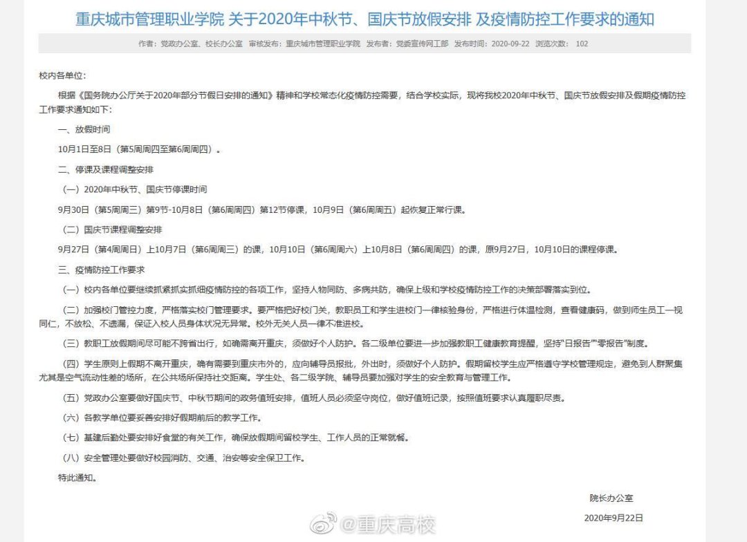
重庆城市管理职业学院中秋国庆放假安排,放8天
重庆青年职业学院中秋国庆放假安排,放8天
重庆城市职业学院中秋国庆放假安排,放4天
重庆工商大学中秋国庆放假安排,放8天
重庆工商大学派斯学院中秋国庆放假安排,放8天
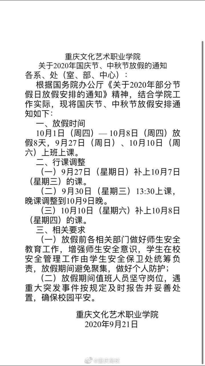
重庆文化艺术职业学院中秋国庆放假安排,放8天
重庆医科大学中秋国庆放假安排,放8天
二、具体安排如下:
1、重庆大学中秋国庆放假安排,放8天
2、重庆能源职业学院中秋国庆放假安排,放8天
重庆人文科技学院中秋国庆放假安排,放3天
重庆理工大学中秋国庆放假安排,放8天
3、重庆南方翻译学院中秋国庆放假安排,放8天
4、重庆文理学院中秋国庆放假安排,放8天(原则上就地休假)
5、重庆电子工程职业学院中秋国庆放假安排,放3天
6、重庆交通大学双福校区中秋国庆放假安排,放8天
7、重庆师范大学中秋国庆放假安排,放8天
8、重庆邮电大学中秋国庆放假安排,放8天
9、重庆航天职业技术学院中秋国庆放假安排,放4天
10、重庆工程学院中秋国庆放假安排,放8天
11、重庆水利电子职业技术学院中秋国庆放假安排,放4天
12、四川外国语大学中秋国庆放假安排,放8天
13、重庆交通大学中秋国庆放假安排,放8天
14、重庆大学城市科技学院中秋国庆放假安排,放8天
15、重庆工程职业技术学院中秋国庆放假安排,放8天
16、重庆电力高等专科学校中秋国庆放假安排,放8天
17、重庆邮电大学移通学院中秋国庆放假安排,放8天
18、重庆商务职业学院中秋国庆放假安排,放4天
19、重庆工业职业技术学院中秋国庆放假安排,放8天
20、重庆财经职业学院中秋国庆放假安排,放8天
21、重庆轻工职业学院中秋国庆放假安排,放8天
22、重庆三峡学院中秋国庆放假安排,放8天
23、重庆三峡职业学院中秋国庆放假安排,放8天
24、重庆科技学院中秋国庆放假安排,放8天
25、重庆城市管理职业学院中秋国庆放假安排,放8天
26、重庆青年职业学院中秋国庆放假安排,放8天
27、重庆城市职业学院中秋国庆放假安排,放4天
28、重庆工商大学中秋国庆放假安排,放8天
29、重庆工商大学派斯学院中秋国庆放假安排,放8天
30、重庆文化艺术职业学院中秋国庆放假安排,放8天
31、重庆医科大学中秋国庆放假安排,放8天
