2021年重庆中考英语 2021年重庆中考英语试卷

2021年重庆中考英语A卷试卷(图片版):







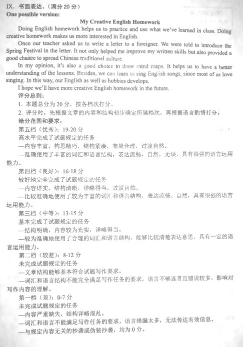
参考答案:
命题特点:
本次考试重视考查学生在语境中活用知识、技能和策略,分析并解决问题的能力,强调在语篇中考査思维能力,积极引导教学方式变革,联系生活实际,以用促学。
今年试卷的考查内容与方式,力图推动教师教学方式的变革。比如,试卷注重语境创设,关注在语篇层面,整合性考査考生阅读能力。在试题任务中融合了对英语学科核心素养——语言能力、文化意识、学习能力和思维品质的考核。完形填空、短文填空中,加大了语篇层次的设题点,考生需要读懂上下文,才能选择出通合语境的最佳选项。
